Fig. 4: SAM68 is not involved in STING-dependent activation of the IFN and NF-κB responses.
From: SAM68 directs STING signaling to apoptosis in macrophages

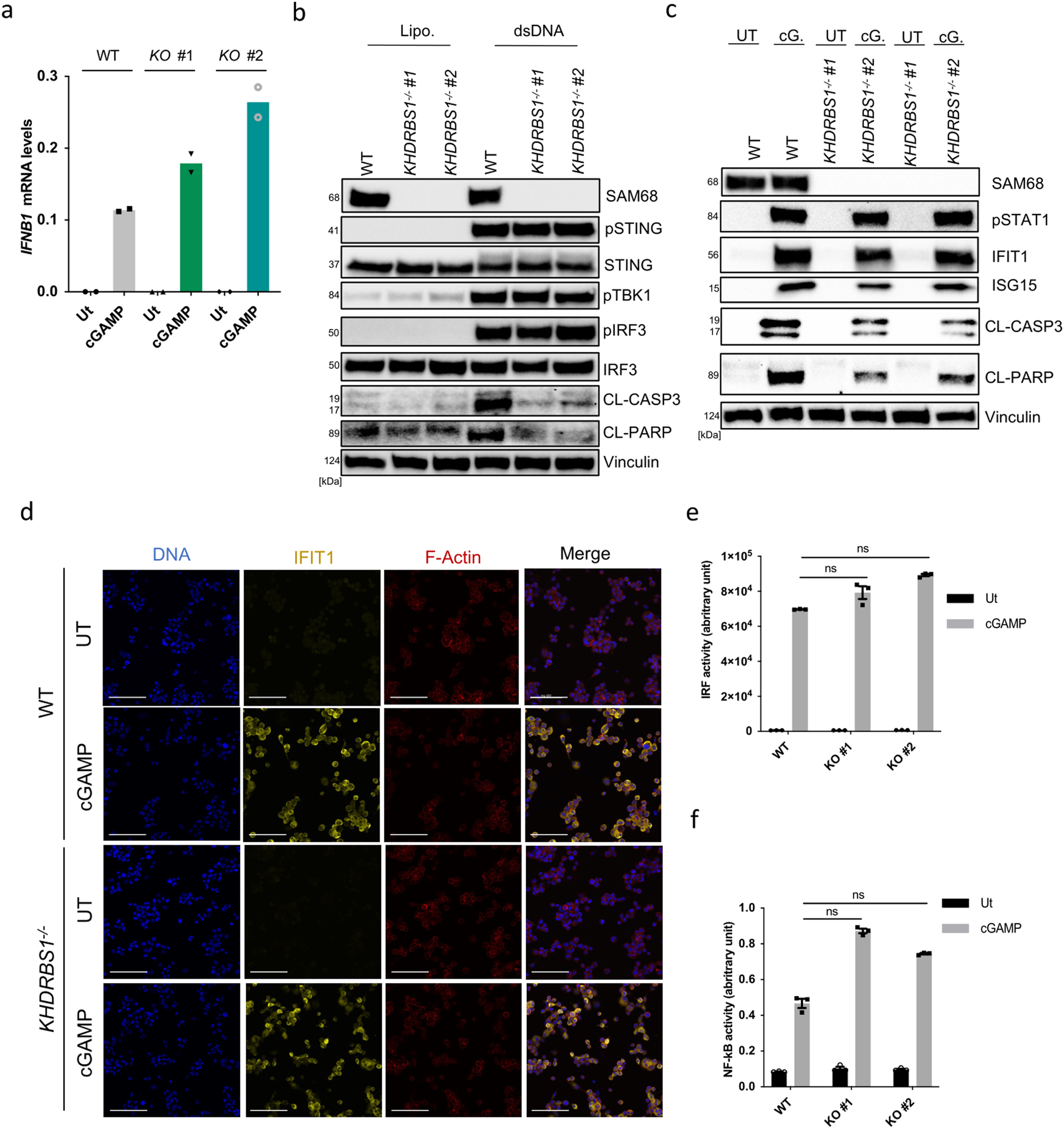
a WT and KHDRBS1−/− PMA-THP1 cells were treated with cGAMP (100 μg.mL−1) for 5 h. RNA was isolated and examined for levels of IFNB1. The data are the means of one experiment performed in biological duplicates. b, c WT and KHDRBS1−/− PMA-THP1 cells were treated with dsDNA (4 μg.mL−1) and cGAMP (100 μg.mL−1) for 5 h and 18 h, respectively. Lysates were immunoblotted for the indicated proteins (n = 3). pSTING phosphorylation at S366, pTBK1 phosphorylation as S172, pIRF3 phosphorylation at S396, pSTAT1 phosphorylation at Y701. d WT and KHDRBS1−/− THP1 cells were treated with cGAMP (100 μg.mL−1) for 5 h, fixed stained with antibodies against IFIT1 and actin, and visualized by fluorescence microscopy (n = 1). Scale bars, 100 μm. e, f WT and KHDRBS1−/− PMA-THP1 cells were treated with cGAMP (100 μg.mL−1) for 5 h, IRF and NF-κB gene activities were measured as reported in the methodological section (n = 3). Statistical analysis of the data performed on means ± SEM in e and f and assessed using a two-tailed one-way ANOVA followed by Sidak’s multiple comparison test. Vertical stacks of bands are not derived from the same membrane in b and c.