Fig. 7: Gestational age-dependent changes in ADAMTS4, VCAN and versikine abundance in mouse fetal membranes.
From: ADAMTS4 is a crucial proteolytic enzyme for versican cleavage in the amnion at parturition

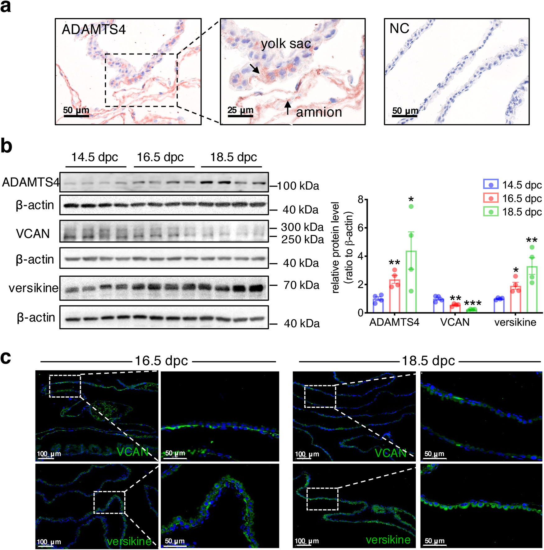
a Representative immunohistochemical images showing the presence of ADAMTS4 in both amnion and yolk sac layers of the mouse fetal membranes on 16.5 dpc. NC, negative control. dpc, day post-coitum. Scale bars, 25 or 50 μm. b Western blotting analysis showing gestational age-dependent alterations in ADAMTS4, VCAN and versikine protein abundance in mouse fetal membranes from 14.5 to 18.5 dpc. c Representative images of immunofluorescence staining showing decreased VCAN (green) and increased versikine (green) abundance on 18.5 dpc as compared to 16.5 dpc in mouse fetal membranes (n = 3). Scale bars, 50 or 100 μm. Data are mean ± SEM. Statistical analysis was performed with one-way ANOVA test followed by Newman-Keuls multiple-comparisons test. *p < 0.05, **p < 0.01, ***p < 0.001 vs. 14.5 dpc.