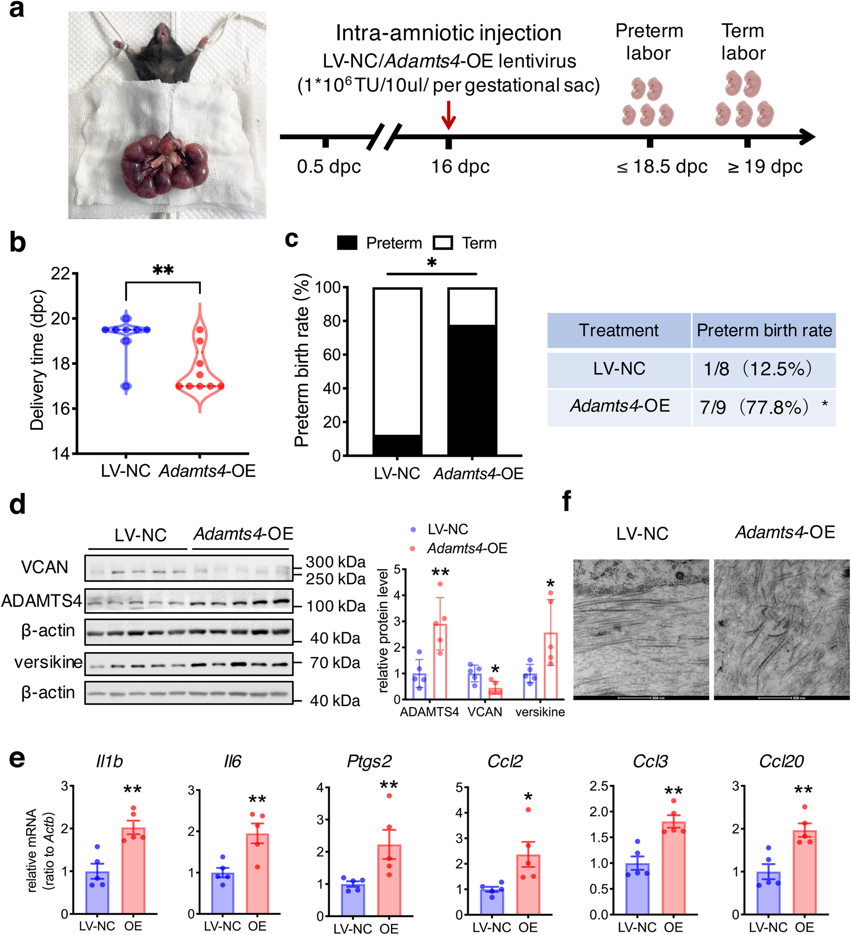
Fig. 8: Induction of preterm birth by intra-amniotic injection of lentiviral vector expressing ADAMTS4 in the mouse.
From: ADAMTS4 is a crucial proteolytic enzyme for versican cleavage in the amnion at parturition

a Time-line illustrating the procedure of ADAMTS4 administration in pregnant mice. LV-NC, lentiviral vector-negative control. b and c Effects of intra-amniotic injection of l;entiviral vector expressing Adamts4 (1 × 106 TU/10 μl/ per gestational sac on 16 dpc; n = 9) on delivery time (b) and preterm birth rate (c). LV-NC mice were given an equal amount of lentiviral empty vector (n = 8). d and e Effect of intra-amniotic injection of lentiviral vector expressing Adamts4 (1 × 106 TU/10 μl/per gestational sac on 16 dpc) on the protein abundance of ADAMTS4, VCAN and versikine (d) and mRNA abundance of Ptgs2 (encoding COX-2), proinflammatory cytokines (Il1b, Il6) and chemokines (Ccl2, Ccl3, Ccl20) (e). f Representative TEM images showing distorted collagen fibrils in the ECM of mouse fetal membranes following intra-amniotic injection of lentiviral vector expressing Adamts4 (1 × 106 TU/10 μl/ per gestational sac on 16 dpc). Scale bars, 500 nm. Data are mean ± SEM. Statistical analysis was performed with Mann–Whitney U test (b), Fisher exact test (c) or unpaired Student’s t test (d, e). *p < 0.05, **p < 0.01 vs LV-NC.