Fig. 5: CAMSAPs and asymmetric spindle-MTs.
From: Microtubule polarity determines the lineage of embryonic neural precursor in zebrafish spinal cord

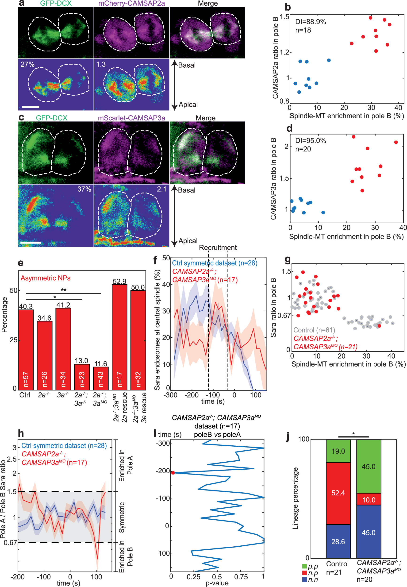
Sum z-projection of a dividing NP showing spindle-MTs (GFP-DCX, green) and CAMSAP2a (mCherry-CAMSAP2a, magenta; a) or CAMSAP3a (mScarlet-CAMSAP3a, magenta; c). Below, LUT shows respective densities and relative pole B spindle-MT enrichments, and CAMSAP2a (a) or CAMSAP3a (c) ratio are indicated. Dashed lines, cell contours. Apico-basal axis is indicated. GMM clustering of relative pole B spindle-MT enrichment as a function of CAMSAP2a (b; n = 18 NPs, DI = 88.9%) or CAMSAP3a (d; n = 20 NPs, DI = 95.0%) ratio. Two clusters are found for symmetric (blue) and asymmetric (red) NPs. CAMSAP2a and CAMSAP3a ratio positively correlate with spindle-MT enrichment. e Percentage of asymmetric NPs in control and various CAMSAP2a and CAMSAP3a mutant, morphant and rescue combinations. f Average percentage of Sara endosomes in the central spindle region as a function of registered time for the control symmetric dataset (blue; n = 28 NPs and 4503 endosomes) and CAMSAP2a-/-; CAMSAP3aMO dataset (red; n = 17 NPs and 1430 endosomes). Black dashed lines indicate recruitment and departure. g Relative pole B Sara endosomes ratio as a function of spindle-MT enrichment for control (gray, n = 61 NPs) and CAMSAP2a-/-; CAMSAP3aMO (n = 21 NPs) datasets. h Dynamic of Sara endosomes mean ratio (log scale) as a function of registered time in pole A for symmetric (blue) and CAMSAP2a-/-; CAMSAP3aMO (red) datasets. f, h Shades, relative standard error mean (RSEM). i ANOVA comparison of Sara endosomes mean densities as a function of registered time for pole B vs pole A in CAMSAP2a-/-; CAMSAP3aMO dataset. j Percentage of n•n (blue), n•p (red), and p•p (green) lineages from mother NP photoconversions in control or CAMSAP2a-/-; CAMSAP3aMO. e, j Chi-square test, 95% confidence, *p < 0.05, **p < 0.01. Other comparisons are non-significant.