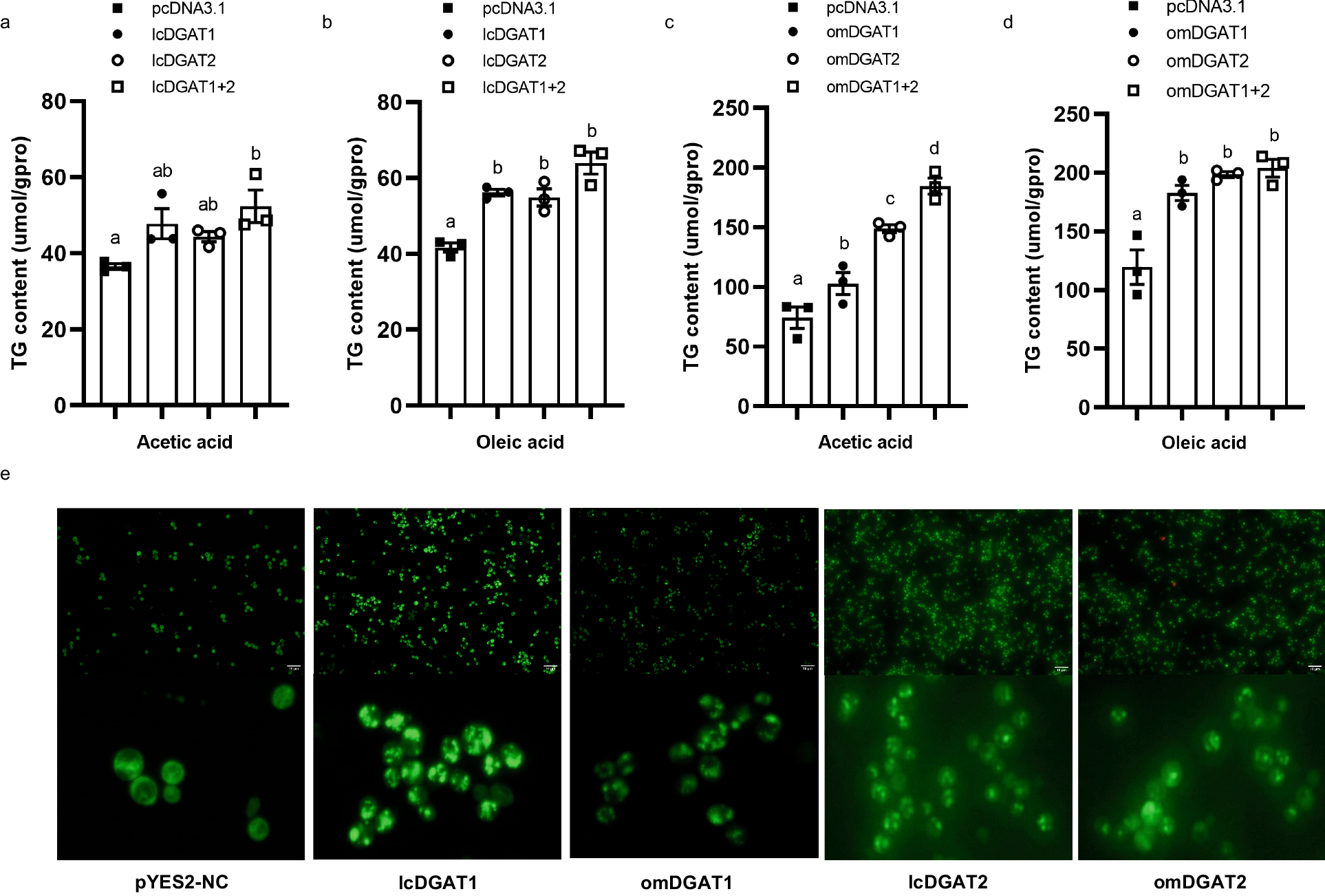
Fig. 4: Functional characterization of large yellow croaker (lcDGATs) and rainbow trout (omDGATs) DGATs in HEK-293T cells and yeast H1246 cells.

a–d HEK-293T cells overexpressing DGAT1 and/or DGAT2 of large yellow croaker (a, b) and rainbow trout (c, d) were treated with oleic acid (50 μM) or acetic acid (50 μM) as indicated. After 24 h of incubation, triacylglycerol contents were measured (n = 3; mean ± SEM). Means that share the same superscript letter are not significantly different, as determined by Tukey’s test (P > 0.05). e Bodipy staining in H1246 cells by overexpression DGAT1 or DGAT2 of large yellow croaker and rainbow trout. The strain containing the empty pYES2-CT plasmid was used as negative control. Scale bar: 10 um.