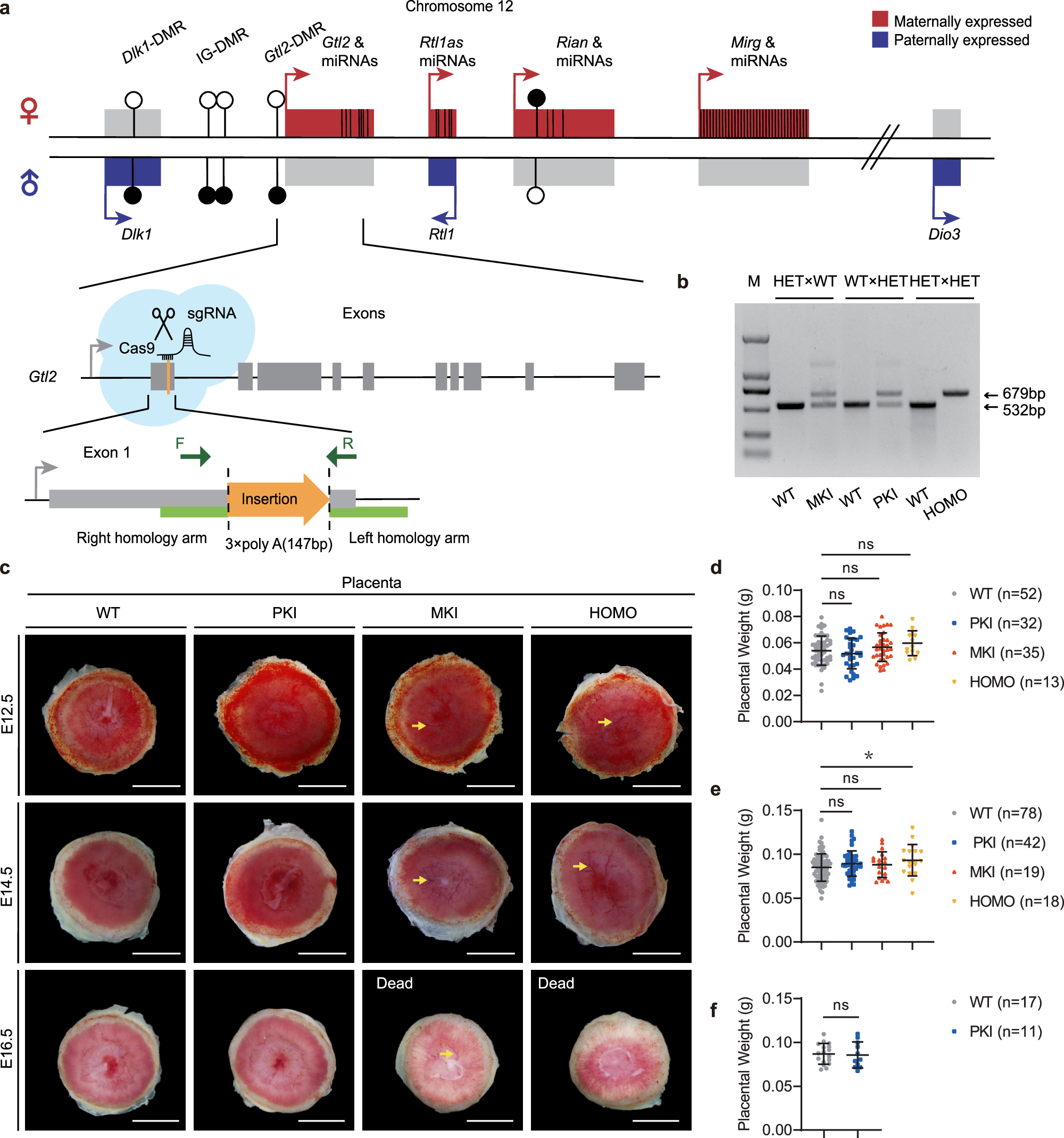
Fig. 1: Establish Gtl2 polyA knock-in mouse model and analyze placental weights.

a Schematic representation of the Dlk1-Dio3 imprinted domain and 3x polyA insertion position in Gtl2 gene locus. Genes are shown as rectangles with their allelic expression state, maternally expressed genes are symbolized in red, paternally expressed genes in blue and not expressed genes in light gray. Arrows depict their transcription directions. The black vertical lines represent miRNAs. Differential methylation in the Dlk1-Dio3 domain are shown with filled circles representing methylated allele and hollow circles representing unmethylated allele. Dark gray rectangles represent exons of Gtl2. The inserted sequence is in orange shape, and the green rectangles on both sides are the left and right homology arms separately. The positions of the primers for genotyping are indicated by the dark green arrows. b Three mouse mating ways for getting the placentas and PCR confirmation of appropriate polyA knock-in. The wild type is 532 bp, and after right insertion the type is 679 bp. M: DL2000 DNA ladder (bp). c Gross phenotypes of WT and Gtl2 polyA knock-in placentas at E12.5, E14.5 and E16.5. Scale bars: 2 mm. The yellow arrows indicate thicker and more obvious vessels in the labyrinth sides in MKI and HOMO placentas. d–f Comparison among WT and Gtl2 polyA knock-in placental weights at E12.5 (WT n = 52, PKI n = 32, MKI n = 35, HOMO n = 13), E14.5 (WT n = 78, PKI n = 42, MKI n = 19, HOMO n = 18) and E16.5 (WT n = 17, PKI n = 11). The mean weight ± SD of each genotype is plotted. Studen t-test is used to analyze the p-value. *p < 0.05.