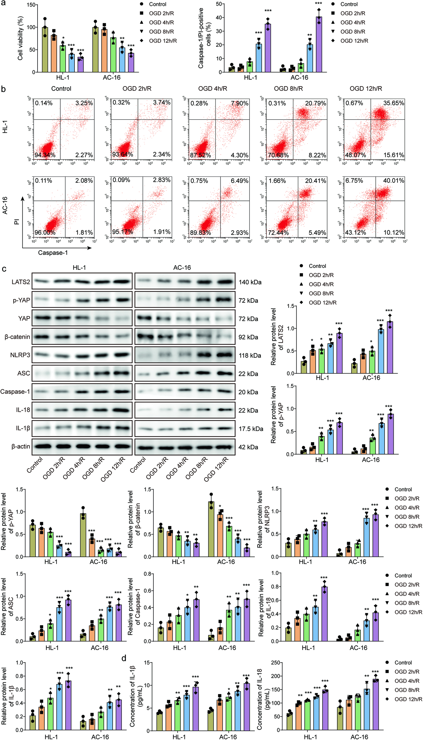
Fig. 1: NLRP3-mediated pyroptosis induction and dysregulation of LATS2, YAP, and β-catenin in OGD/R-stimulated cardiomyocytes in vitro.

AC16 and HL-1 cells were subjected to oxygen-glucose deprivation (OGD) for 2, 4, 8, or 12 h, followed by reoxygenation for 6 h. a AC16 and HL-1 cell viability was determined by CCK-8. b Cell pyroptosis was evaluated by flow cytometry. c Western blotting analysis of LATS2, p-YAP, YAP, β-catenin, NLRP3, ASC, Caspase-1, IL-18, IL-1β protein levels. d IL-18 and IL-1β release was determined by ELISA. Data represent the mean ± SD. n = 3 independent experiments. One-way ANOVA followed by Bonferroni was performed for statistical analysis in a-d. Box plots represent median with minimum and maximum whiskers. *p < 0.05, **p < 0.01, ***p < 0.001 versus control group.