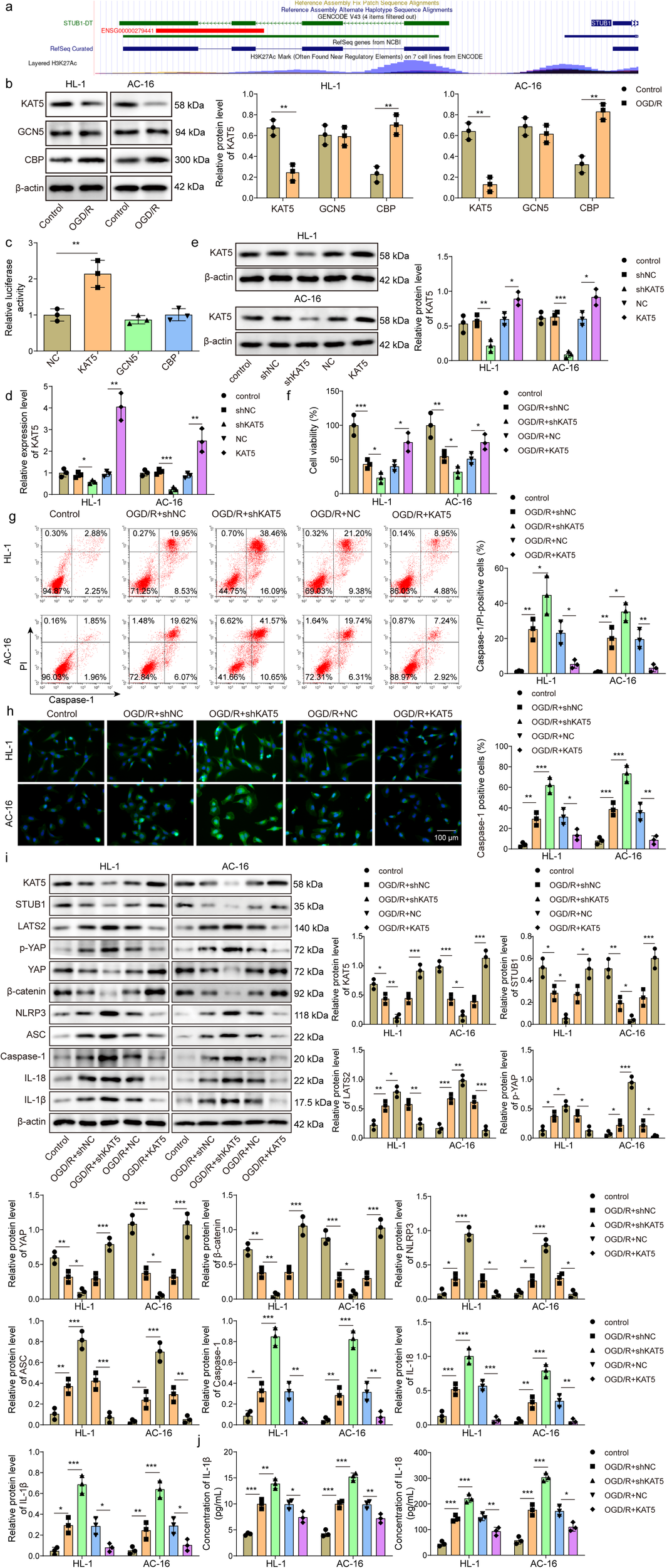
Fig. 5: KAT5 attenuates apoptosis and NLRP3-mediated pyroptosis during MIRI in vitro.

a UCSC database predicted the enrichment of H3K27ac to STUB1 promoter. b AC16 and HL-1 cells were stimulated with OGD/R, and KAT5, GCN5, and CBP protein levels were detected by western blotting analysis. c AC16 and HL-1 cells were transected with KAT5, GCN5, and CBP overexpression vector for 48 h, and the direct binding of KAT5, GCN5, and CBP to STUB1 promoter was evaluated by dual-luciferase reporter assay. d, e AC16 and HL-1 cells were transfected with shKAT5 or KAT5 overexpression lentivirus, and KAT5 expression was assessed by RT-qPCR and western blotting, respectively. AC16 and HL-1 cells were transfected with shKAT5 or KAT5 overexpression lentivirus, followed by exposure to OGD/R. f Cell viability was measured by CCK-8. g Flow cytometry was adopted to measure cell pyroptosis. h Caspase-1 expression was detected by immunofluorescence staining (green fluorescence). Scale bar = 100 μm. i KAT5, STUB1, LATS2, YAP, p-YAP, β-catenin, NLRP3, ASC, Caspase-1, IL-18, IL-1β levels were measured by western blotting. j IL-18 and IL-1β release was detected by ELISA. Data represent the mean ± SD. n = 3 independent experiments. b, c Student’s t test was used for statistical analysis. d–j One-way ANOVA followed by Bonferroni was performed for statistical analysis. Box plots represent the median with minimum and maximum whiskers. *p < 0.05, **p < 0.01, ***p < 0.001 versus indicated group.