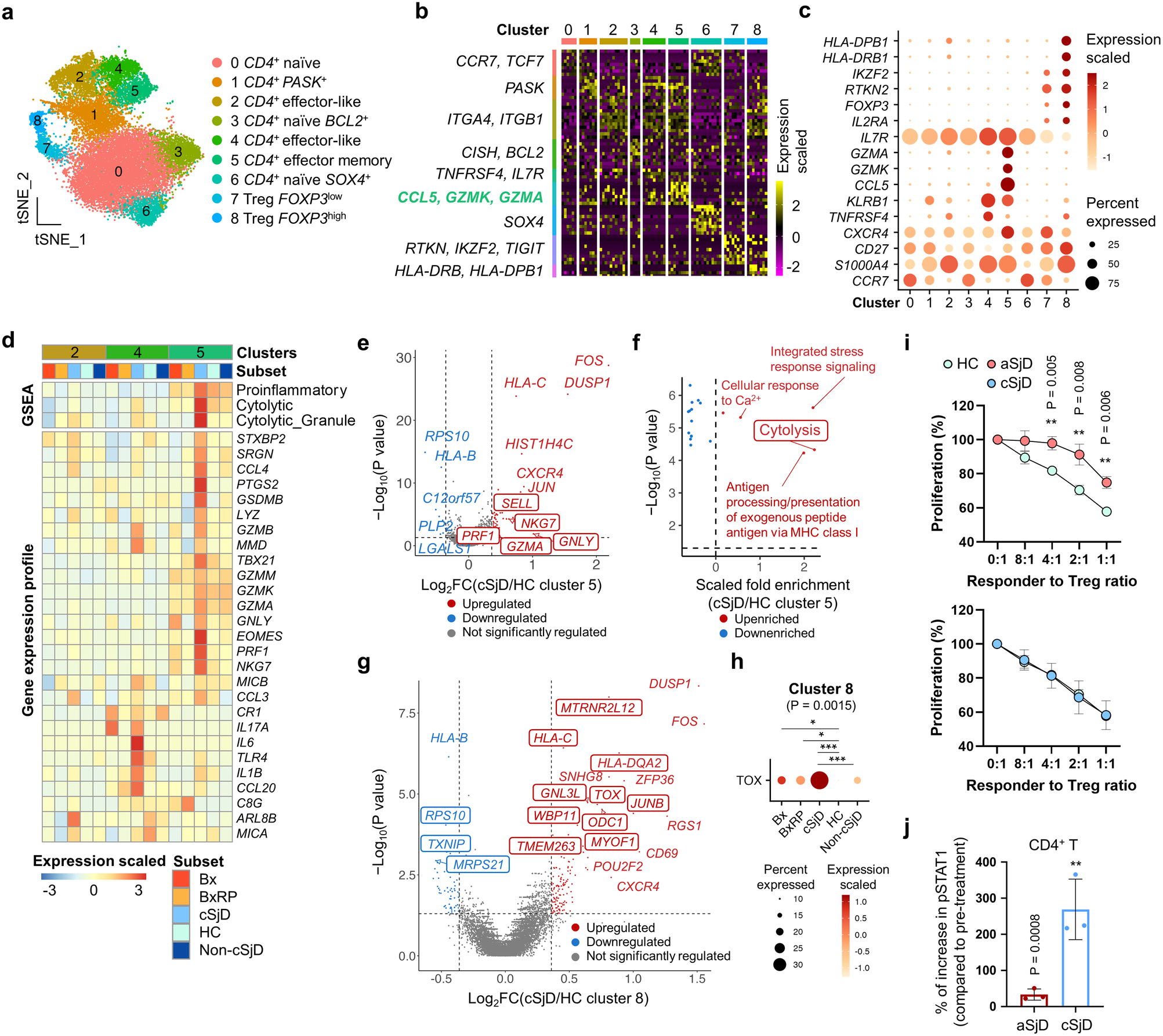
Fig. 2: Identification and characterization of CD4+ T cell subpopulations by scRNA-seq.

a A total of nine CD4+ T cell subsets are presented on the tSNE plot. b Among the top 20 DEGs in each subset, representative genes are presented on the heatmap. Cluster 5 is characterized by GZMK, GZMA, CD27, and CXCR4. c Representative markers for functionally unique CD4+ T cell subsets are presented in the dot plot. d GSEA revealing preferential enrichment of proinflammation and cytotoxicity (upper part of the heatmap) and DEGs (lower part of the heatmap) in effector-like (Clusters 2 and 4) and effector memory CD4+ T cells (Cluster 5) of cSjD. e The volcano plot presents DEGs in effector memory CD4+ T cells from cSjD compared to those from HC. Genes that are listed in d are highlighted in the box. f Gene ontology analysis using Cluster 5 cSjD DEGs reveals significant enrichment of gene set associated with cytolysis. Blue and red dot refers to gene ontology terms whose scaled fold enrichment is arbitrarily below and above 0, respectively. g The volcano plot shows statistically significant DEGs in FOXP3high Tregs in cSjD compared to HC. Genes that are specific for cSjD but not identified in aSjD are highlighted with the box. h Dot plot reveals cSjD-related upregulation of thymocyte selection associated high mobility group box (TOX) in the FOXP3high Tregs. Note the statistical significance of TOX between cSjD and non-cSjD. i While aSjD Tregs are less immune-suppressive than HC Tregs, cSjD Tregs are as immune-suppressive as HC Tregs, analyzed by Treg suppression assay. Results were normalized to the proliferating T cells cultured without Tregs. A total of three patient samples for children (ages ranging from 12 to 18, newly diagnosed) and adults (ages ranging from 53 to 59, diagnosed for 1 or 5 years) group with a total of seven healthy controls (ages ranging from 15 to 54) to were used for the Treg suppression assay. Two independent experiments for each child and adult group were performed. Error bar refers to standard deviation. j Flow cytometric analysis of the mean intensity of phospho-STAT1 in IFN gamma-treated PBMC. Live CD45+CD3+CD4+ T cells are analyzed. Error bar refers to standard deviation. A total of three patient samples per group were subject to the experiment. One experiment for each child and adult group was performed. Dot or gene colored by blue and red refers to down and up-regulated DEGs, respectively, and a grey-colored dot refers to a gene that has no statistical significance in the differential expression (e, g). Statistical significance was obtained by comparing two groups of interest with a two-tailed unpaired Student’s t-test. p-value < 0.01 ** (i, j). HC healthy control, cSjD childhood Sjögren’s disease, BX biopsy-positive non-cSjD without RP, BXRP biopsy-positive non-cSjD with RP.