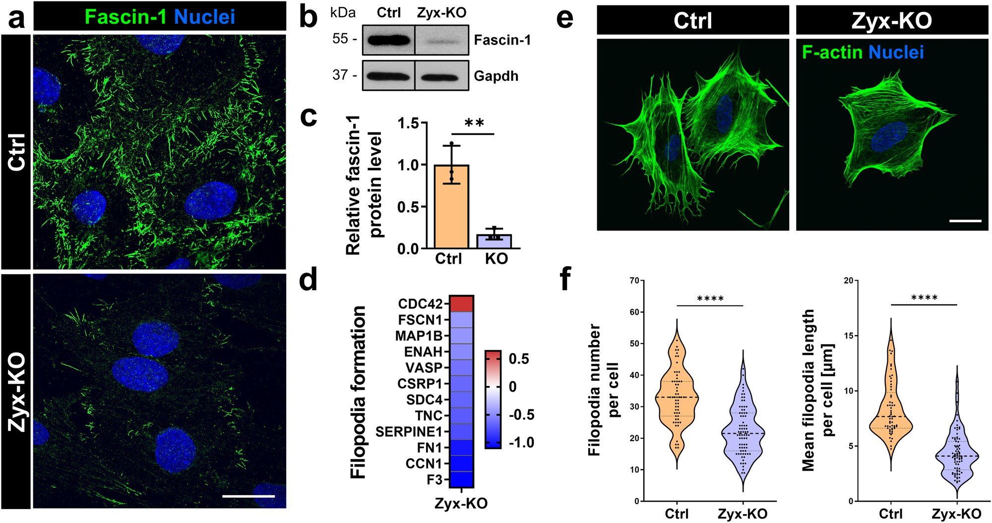
Fig. 5: The loss of zyxin reduced the number and length of filopodia in cultured podocytes due to a down-regulation of fascin-1.
From: Zyxin is important for the stability and function of podocytes, especially during mechanical stretch

a Immunofluorescence staining of Zyx-KO and control podocytes with an antibody against fascin-1 (shown in green). b, c Western blot with subsequent quantification of Zyx-KO podocytes showed a significant decrease of fascin-1 level compared to the control (Ctrl). Gapdh served as a loading control. Data are presented as means ± SD. d LC-MS/MS based relative protein level of different proteins involved in filopodia formation according to Ingenuity Pathway Analysis. Data are represented as log2 fold change, a p value < 0.05 was considered as significant (n = 3). Red: up-regulated; blue: down-regulated compared to controls. e, f Quantification of filopodia number and length. Each dot represents one individual cell (Ctrl: n = 57; Zyx-KO: n = 76). F-actin is shown in green. Nuclei stained with DAPI (shown in blue). Scale bars represent 25 μm. ** p < 0.01; **** p < 0.0001.