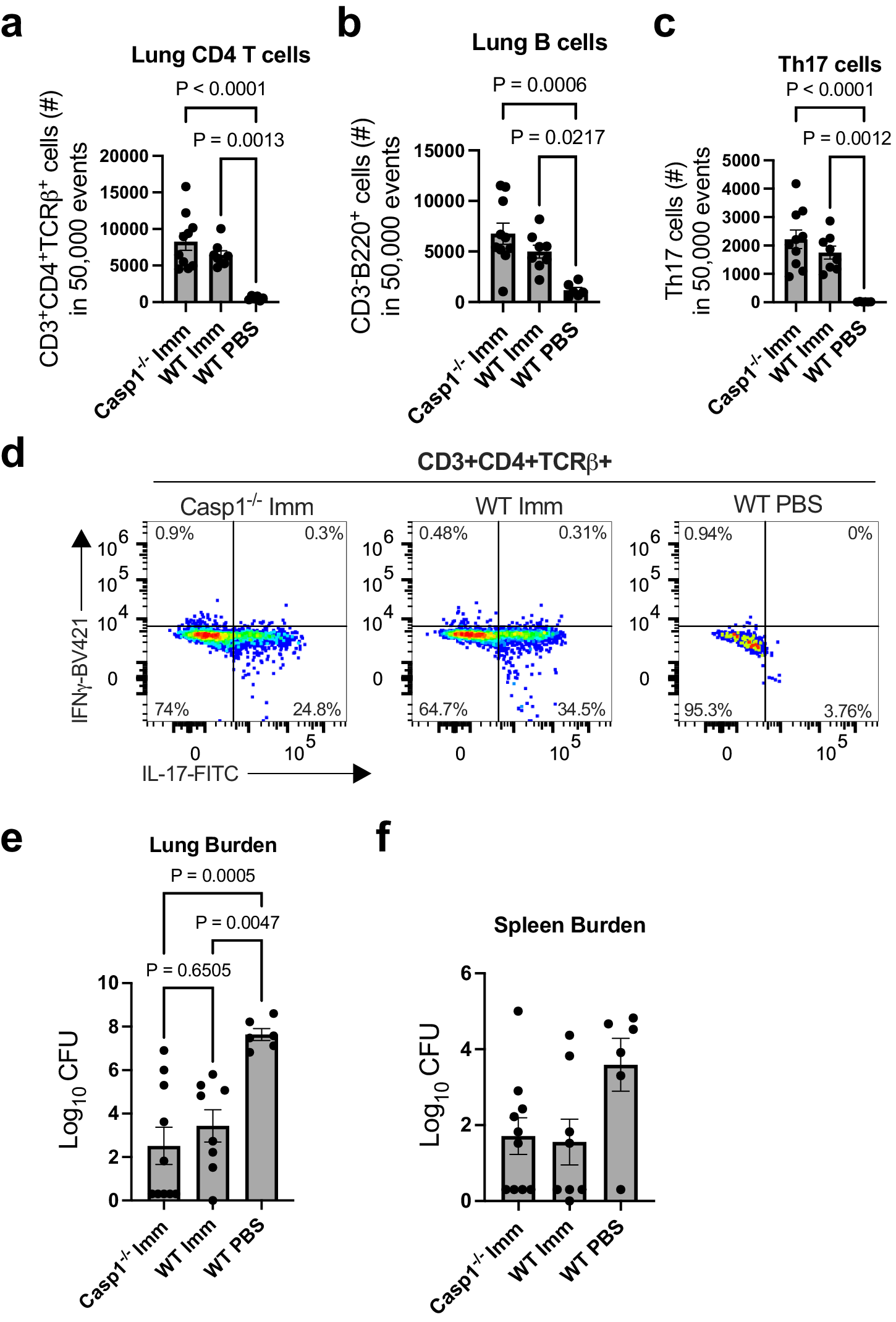
Fig. 3: Cleaved IL-1β is dispensable for vaccine mediated protection and expansion of Th17 cells.
From: Vaccine-elicited IL-1R signaling results in Th17 TRM-mediated immunity

a CD4 T cell numbers, b B cell numbers, and c Th17 cell numbers out of 50,000 events from the lungs of unvaccinated WT or vaccinated WT and Casp1−/− mice, as measured in flow cytometry. d Representative dot plots of Th17 cells (CD3+, CD4+, TCR-β+, IL-17A+) in each group. Log transformed bacterial burdens in the (e) lungs and (f) spleens 24 h post-challenge as determined using cfu plating assays. Data are presented as mean +/− SEM (n = 10 mice, Casp1−/− Imm; n = 8 mice, WT Imm; n = 6 mice, WT PBS). Statistical differences were determined using a one-way ANOVA followed by Tukey’s multiple comparison test. Imm immunized.