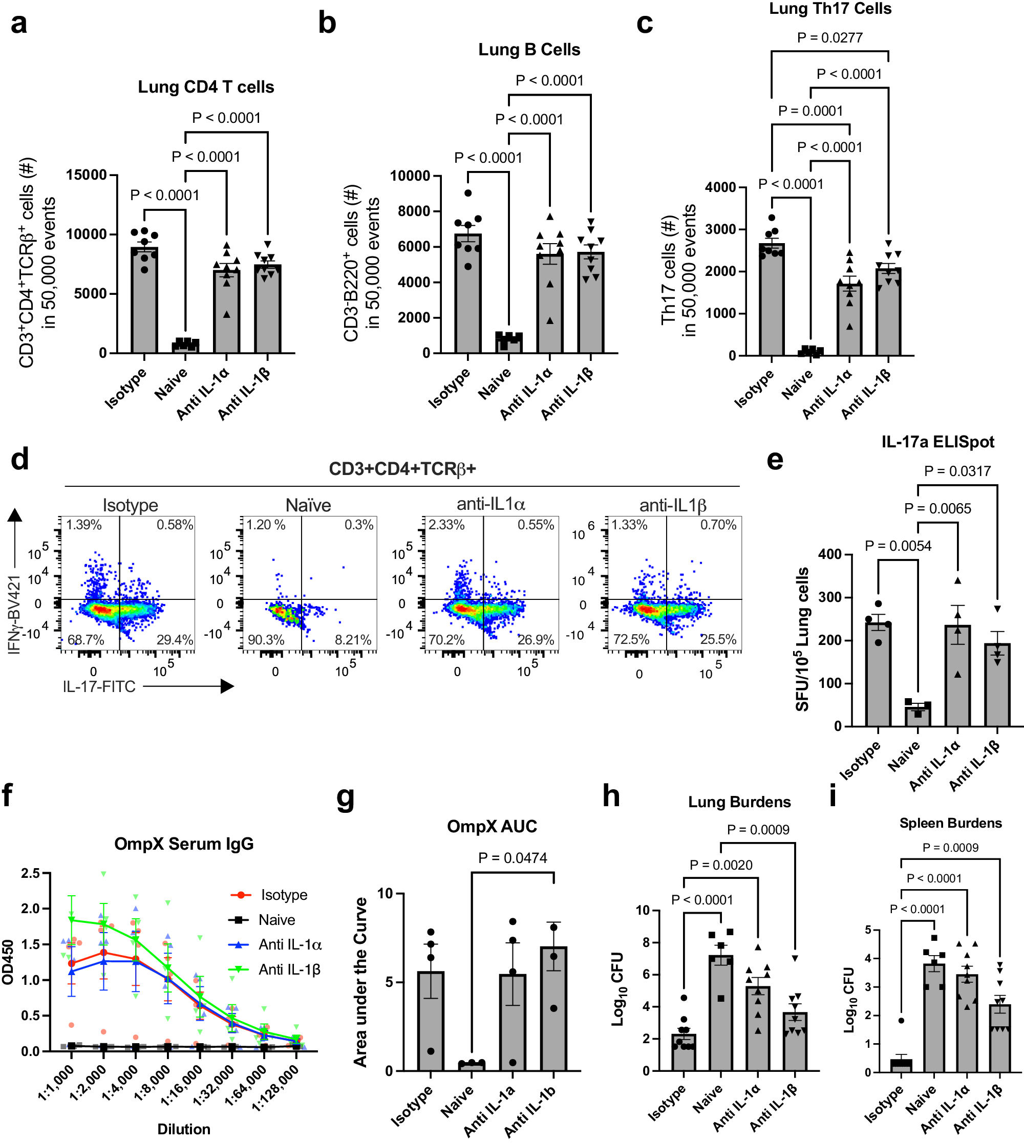
Fig. 4: Antibody neutralization of IL-1α and to a lesser degree IL-1β prevents vaccine-mediated protection and Th17 cell generation.
From: Vaccine-elicited IL-1R signaling results in Th17 TRM-mediated immunity

a CD4 T cells, b B cells, and c Th17 cells in 50,000 events from the lungs of vaccinated and unvaccinated mice either untreated (Naïve) or treated with isotype antibody, anti-IL-1α, or anti-IL-1β, as measured in flow cytometry (n = 8 mice, Isotype; n = 6 mice, naïve; n = 9 mice, anti-IL-1α and anti-IL-1β). d Representative dot plots of Th17 cells (CD3+, CD4+, TCR-β+, IL-17A+) in untreated (Naïve) and antibody- or isotype control-treated mice. e ELISpot measuring IL-17A secreting cells after overnight stimulation with OmpX. Data are displayed as spot counts (SFU) per 105 plated cells from single cell lung suspensions (n = 3 mice, naïve; n = 4 mice for all other groups). f Serum IgG titers specific to OmpX from each vaccinated group (n = 3 mice, naïve; n = 4 mice for all other groups). g Area under the curve of the data depicted in f. Log transformed bacterial burdens in the (h) lungs and (i) spleens 24 h post-challenge were determined using cfu plating assays (n = 6 mice, naïve; n = 9 mice, all other groups). All data are presented as mean +/− SEM. Statistical differences were determined using a one-way ANOVA followed by Tukey’s multiple comparison test.