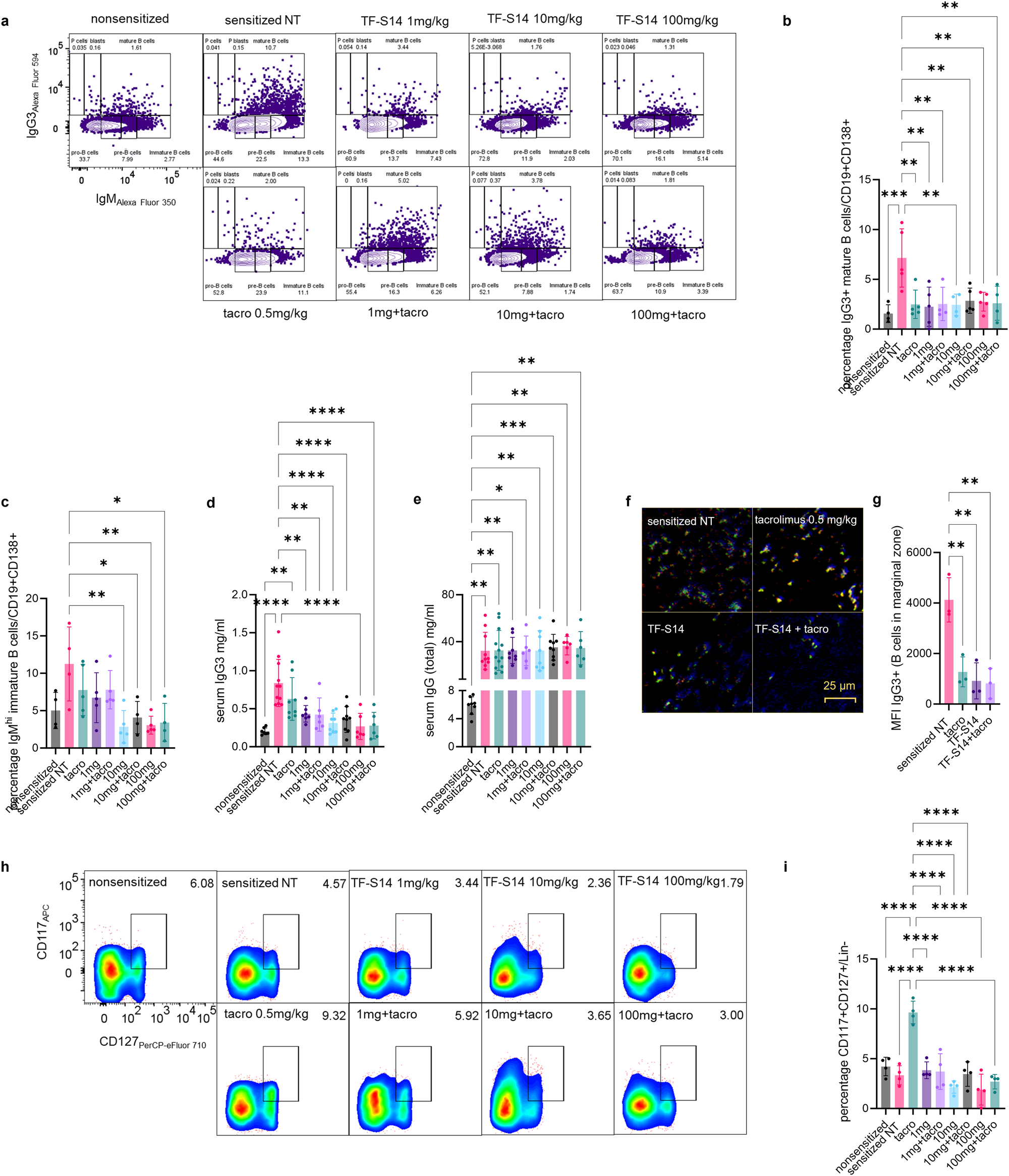
Fig. 5: Effect of RORγt inverse agonist TF-S14 on B-cell differentiation, IgM to IgG3 class switching, ILC3 fraction, serum IgG/IgG3 content following full thickness BALB/C skin transplantation to BALB/C-sensitized C57BL/6 mice.

Splenocytes were isolated from sensitized NT control, tacrolimus 0.5 mg/kg (tacro), TF-S14 1, 10 or 100 mg alone and combination treated mice on the day of rejection and activated using anti-IgM/anti-IgG3. The percentage of mature B cells IgG3+IgM+/CD19+CD138+ and immature B cells IgMhiIgG3−/CD19+CD138+ were measured by flow cytometry (a–c). The content of IgG and IgG3 were measured in mice sera with ELISA (d, e). Photomicrographs show spleen sections that were stained with anti-IgG3 (red), anti-IgM (blue), anti-Ly6G (green), showing increase in IgG3 cells in the spleens in vehicle or tacrolimus treated mice compared to TF-S14 alone or in combination with tacrolimus 0.5 mg/kg (f, g). Splenocytes were stained with ILC3 phenotyping surface markers and the percentage of CD117+CD127+/Lin− cells was measured by flow cytometry (h, i). Data are presented as mean ± SD, *p < 0.05, **p < 0.01, ***p < 0.005, ****p < 0.001, one-way ANOVA and Tukey’s test, n = 3–13 per group.