Fig. 3: Cell cycle arrest triggers a rearrangement of nucleolar substructure.
From: Cytoskeletal rearrangement precedes nucleolar remodeling during adipogenesis

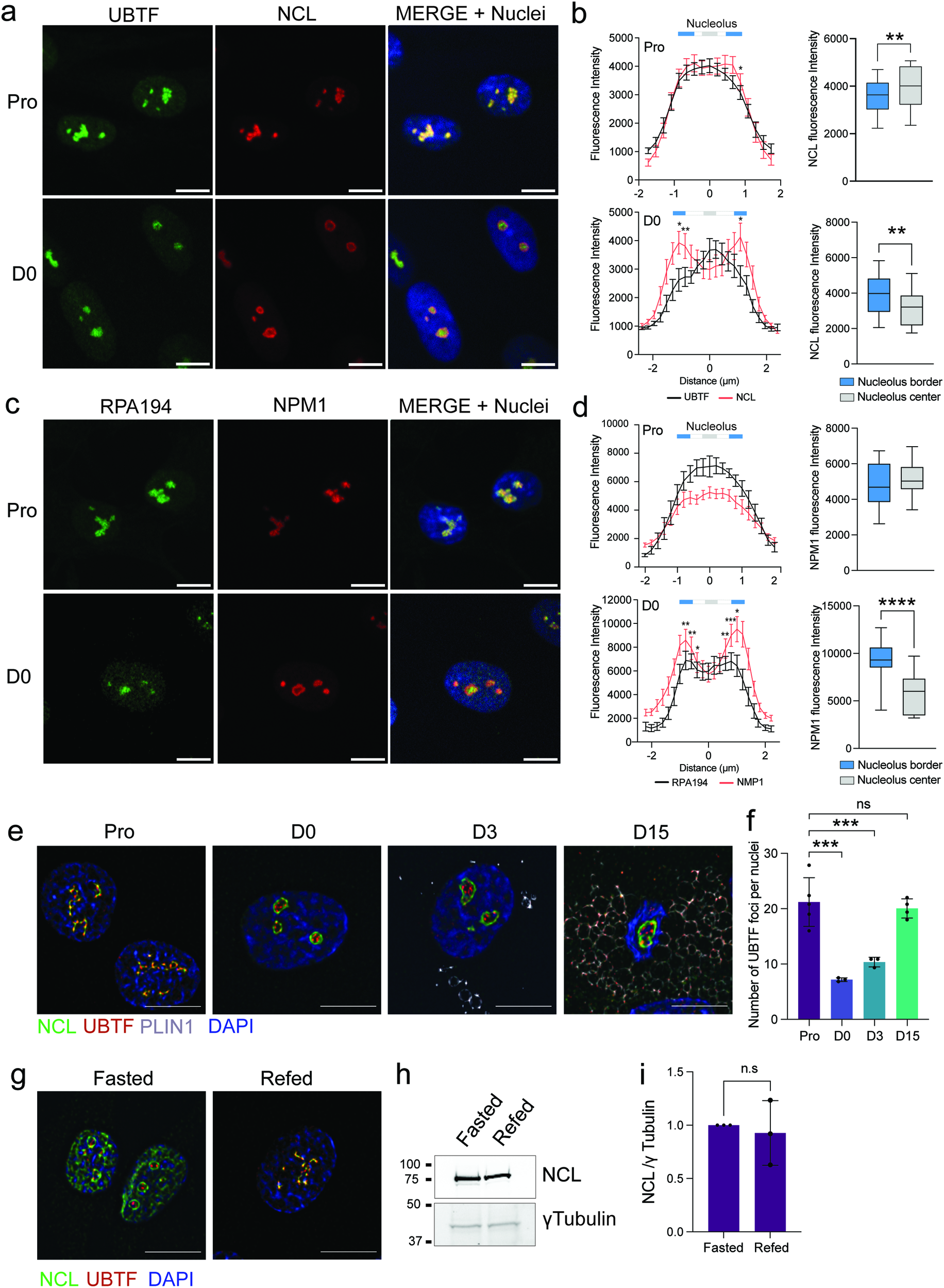
a Immunofluorescence analysis of Nucleolin (NCL) and UBTF in proliferating (Pro) and D0 conditions (scale bar: 10 µm). b Line profiles from (a) (left panel; *p < 0.05, **p < 0.01 vs nucleolus center, mixed effect analysis with Holm-Å ĂdĂ¡k’s multiple comparisons; n ≥ 10 nucleoli per condition) and average NCL fluorescence intensity at nucleoli border vs center (right panel) (**p < 0.01 two-tailed paired T test; n ≥ 10 nucleoli per condition). c Immunofluorescence analysis of Nucleophosmin (NPM1) and RNA POL 1 (RPA194) in Pro and D0 conditions (scale bar: 10 µm). d Line profiles from c (left panel; *p < 0.05, **p < 0.01, ***p < 0.001 vs nucleolus center, mixed effect analysis with Holm-Å ĂdĂ¡k’s multiple comparisons; n ≥ 10 nucleoli per condition) and average NCL fluorescence intensity at nucleoli border vs center (right panel) (**p < 0.01 two-tailed paired T test; n ≥ 10 nucleoli per condition). e SRRF-Stream super-resolution microscopy images of Nucleolin and UBTF immunostainings in differentiating ASCs (scale bar: 10 µm). f Average number of UBTF foci per nuclei in differentiating ASCs (***p < 0.001 vs D0, one-way ANOVA with Tukey’s multiple comparison; n ≥ 3 fields per condition from two independent experiments). g Representative SRRF-Stream super-resolution microscopy images of Nucleolin and UBTF immunostainings in fasted and refed undifferentiated ASCs. h Western blot analysis of NCL expression in fasted and refed conditions. γTubulin is shown as a loading control. i NCL signals normalized to γTubulin, quantified from western blots (non-significant (n.s), Wilcoxon matched-pairs signed rank test; n = 3). Data are presented as mean ± SD.