Fig. 4: Translation-related genes expression and translation efficiency during adipogenesis.
From: Cytoskeletal rearrangement precedes nucleolar remodeling during adipogenesis

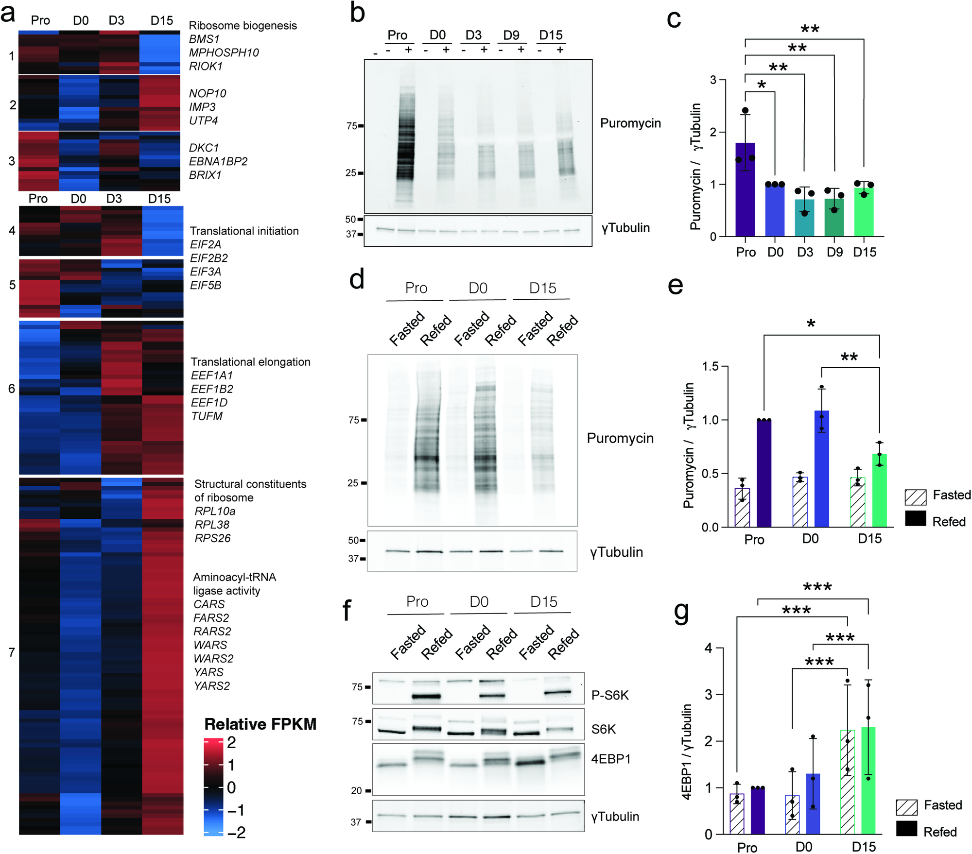
a Heatmap representation of relative gene expression (log2 FPKM) for genes pertaining to the ribosome biogenesis (GO:0042254) and translation (GO:0006412) gene ontology pathways (differentially expressed genes across time, p < 0.01, eBayes method, limma package). Selected genes of interest are highlighted for each cluster. b SUnSET analysis of protein synthesis during adipogenesis with (+) or without (−)1 µM Puromycin. γTubulin is shown as a loading control. c SUnSET signals normalized to γTubulin, quantified from (b) (*p < 0.05, **p < 0.01, two-way ANOVA with Tukey’s multiple comparison test; n = 3). d SUnSET analysis of protein synthesis rates in fasted and refed conditions during adipogenesis. γTubulin is shown as a loading control. e SUnSET signals normalized to γTubulin, quantified from (d) (*p < 0.05, **p < 0.01, two-way ANOVA with Sidak’s multiple comparisons test; n = 3). f Western blot analysis of P-Thr389 S6K, total S6K and 4EBP1 in fasted and refed conditions during adipogenesis. γTubulin is shown as a loading control. g 4EBP1 signals normalized to γTubulin, quantified from western blots (***p < 0.001, two-way ANOVA with SidĂ¡k’s multiple comparisons test; n = 3). Data are presented as mean ± SD.