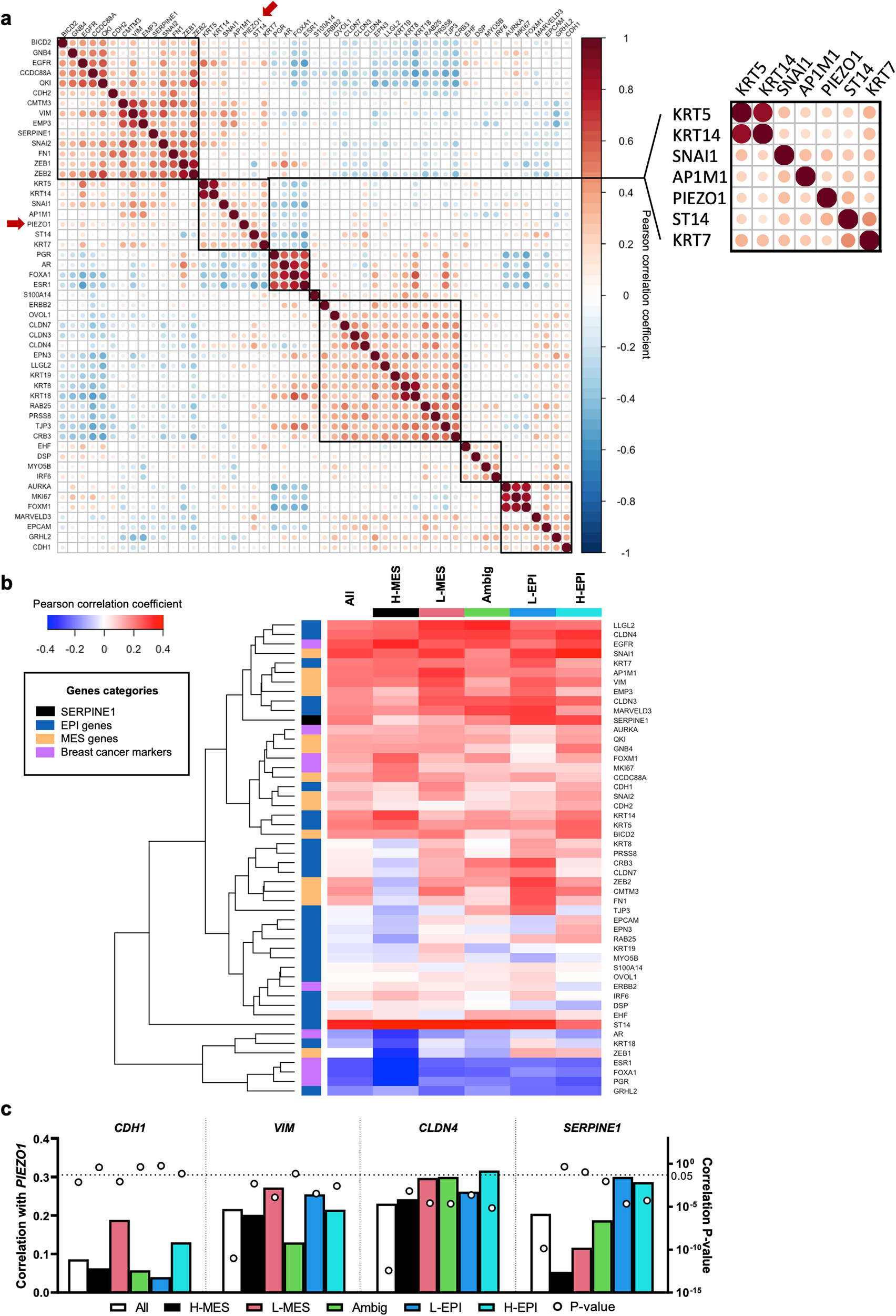
Fig. 3: PIEZO1 expression correlates with specific EPI-MES markers in breast tumours.
From: Cellular geometry and epithelial-mesenchymal plasticity intersect with PIEZO1 in breast cancer cells

a Correlation matrix for mRNA expression of PIEZO1 and the EPI, MES, and breast cancer marker genes in the TCGA breast tumour dataset. The inset shows genes grouped with PIEZO1 by hierarchical clustering. b Correlation of PIEZO1 expression with EPI, MES, and breast cancer marker genes in each EPI-MES quintile: high-mesenchymal (H-MES), low-mesenchymal (L-MES), ambiguous (Ambig), low-epithelial (L-EPI) and high-epithelial (H-EPI). c Correlation of PIEZO1 with CDH1, VIM, CLDN4 and SERPINE1 in each EPI-MES quintile. The left Y-axis is the Pearson correlation coefficient of each gene with PIEZO1. The right Y-axis is the correlation P-value. The horizontal dotted line represents P = 0.05.