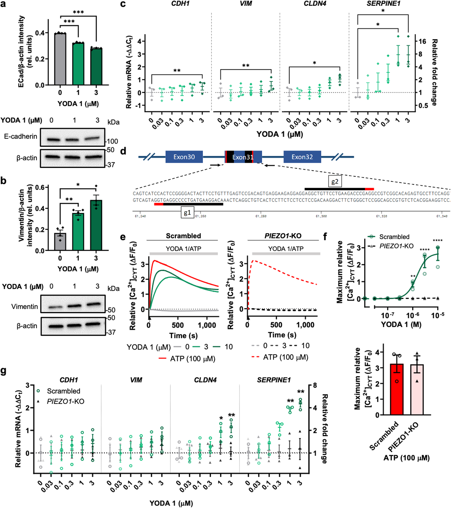
Fig. 4: The PIEZO1 activator, YODA 1, induces changes in the expression of specific EPI-MES markers in breast cancer cells.
From: Cellular geometry and epithelial-mesenchymal plasticity intersect with PIEZO1 in breast cancer cells

a Densitometry and representative immunoblot showing downregulation of the epithelial marker E-cadherin in MDA-MB-468 by YODA 1 (72 h). b Densitometry and representative immunoblot showing YODA 1 induction of the mesenchymal marker, vimentin, in MDA-MB-468 cells (24 h). β-actin was used as the loading control. The data shown represent the mean ± S.E.M. (n = 4 biological replicates). c CDH1, VIM, CLDN4 and SERPINE1 mRNA levels in MDA-MB-468 cells stimulated with YODA 1 (3 h). The data shown represent the mean ± S.E.M. (n = 3 biological replicates). d Schematic representation of the strategy for PIEZO1-KO, gRNA sequences (g1, g2) in black, PAM sites in red. Arrows represent the positions of the designed primers for genomic PCR. e Knockdown of PIEZO1 eliminates YODA 1 but not ATP-induced increases in [Ca2+]CYT in MDA-MB-468 breast cancer cells; mean relative [Ca2+]CYT (ΔF/F0) from duplicate wells of three independent experiments. f Maximum relative [Ca2+]CYT (ΔF/F0) induced by YODA 1 (0–10 μM) (top) and 100 μM ATP (bottom). g CDH1, VIM, CLDN4 and SERPINE1 mRNA levels in MDA-MB-468-PIEZO1-KO cells and MDA-MB-468-scrambled cells stimulated with YODA 1 (3 h). Where appropriate, the data shown represent the mean ± S.E.M. (n = 3 biological replicates). Unmarked P ≥ 0.05, *P < 0.05, **P < 0.01, ***P < 0.001, ****P < 0.0001.