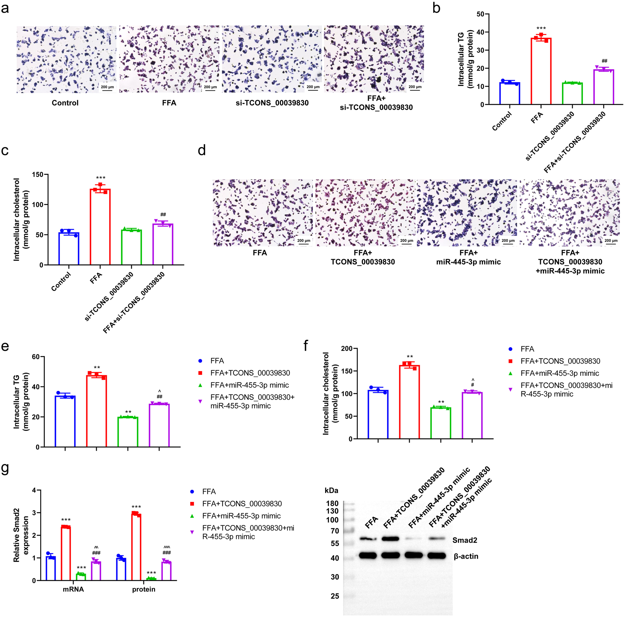
Fig. 6: Role of TCONS-00039830/miR-455-3p/Smad2 in hepatic steatosis.

a Fat accumulation in hepatocytes in Control, FFA, siTCONS_00039830, and FFA + si-TCONS_00039830 groups detected by oil red O staining; b Intracellular triglyceride content in hepatocytes in Control, FFA, siTCONS_00039830, and FFA + si-TCONS_00039830; c Intracellular cholesterol content in hepatocytes in Control, FFA, siTCONS_00039830, and FFA + si-TCONS_00039830 groups; d Fat accumulation in hepatocytes in FFA, FFA + TCONS_00039830, FFA + miR-455-3p mimic, and FFA + TCONS_00039830 + miR-455-3p mimic groups detected by oil red O staining; e Intracellular TG content in hepatocytes in FFA, FFA + TCONS_00039830, FFA + miR-455-3p mimic, and FFA + TCONS_00039830 + miR-455-3p mimic groups; f Intracellular cholesterol content in hepatocytes in FFA, FFA + TCONS_00039830, FFA + miR-455-3p mimic, and FFA + TCONS_00039830 + miR-455-3p mimic groups; g The relative mRNA and protein expressions of Smad2 in hepatocytes in FFA, FFA + TCONS_00039830, FFA + miR-455-3p mimic, and FFA + TCONS_00039830 + miR-455-3p mimic groups detected by RT-qPCR and Western blotting, as well as the quantification results. *P < 0.05, **P < 0.01, ***P < 0.001 versus Control or FFA group; #P < 0.05, ##P < 0.01, ###P < 0.001 versus FFA or FFA + TCONS_00039830 group; ^P < 0.05, ^^P < 0.01 versus FFA + miR-455-3p mimic group; FFA Free Fatty Acid. x̅ ± SD.