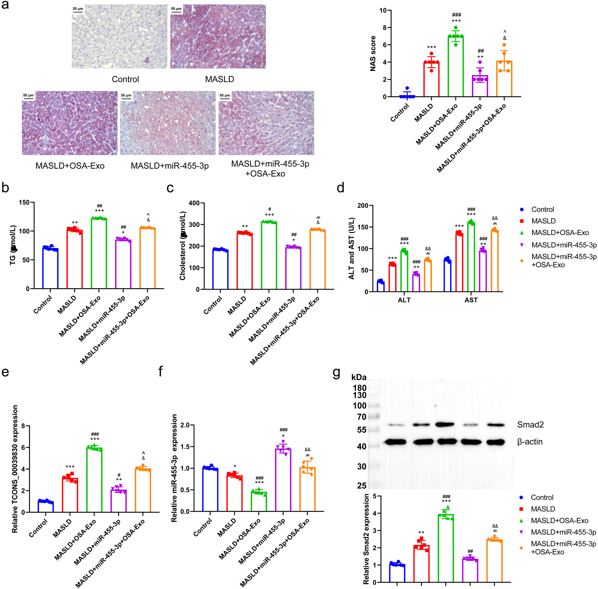
Fig. 9: Exosome-delivered TCONS_00039830 regulates fat accumulation through miR-455-3p.

a Fat accumulation in liver tissues detected by oil red O staining, as well as quantification result of NAS activity score to evaluate histological changes; b Triglyceride level of rat serum in Control, MASLD, MASLD + OSA-Exo, MASLD + miR-455-3p, and MASLD + miR-455-3p + OSA-Exo groups; c Cholesterol level of rat serum in Control, MASLD, MASLD + OSA-Exo, MASLD + miR-455-3p, and MASLD + miR-455-3p + OSA-Exo groups; d Aspartate aminotransferase (ALT) and alanine aminotransferase (AST) levels of rat serum in Control, MASLD, MASLD + OSA-Exo, MASLD + miR-455-3p, and MASLD +miR-455-3p+OSA-Exo groups; e The relative expression of TCONS-00039830 in liver tissues of rats in Control, MASLD, MASLD + OSA-Exo, MASLD + miR-455-3p, and MASLD + miR-455-3p + OSA-Exo groups; f The relative expression of miR-455-3p in liver tissues of rats in Control, MASLD, MASLD + OSA-Exo, MASLD + miR-455-3p, and MASLD + miR-455-3p + OSA-Exo groups; g The relative mRNA and protein expressions of Smad2 in liver tissues of rats in Control, MASLD, MASLD + OSA-Exo, MASLD + miR-455-3p, and MASLD + miR-455-3p + OSA-Exo groups. n = 6 rats/group; **P < 0.01, ***P < 0.001 versus Control group; #P < 0.05, ##P < 0.01, ###P < 0.001 versus MASLD group; ^P < 0.05, ^^P < 0.01 versus MASLD + OSA-Exo group; &P < 0.05, &&P < 0.01 versus MASLD + miR-455-3p group. MASLD Metabolic Dysfunction-associated Steatotic Liver Disease, OSA Obstructive Sleep Apnoea. x̅ ± SD.