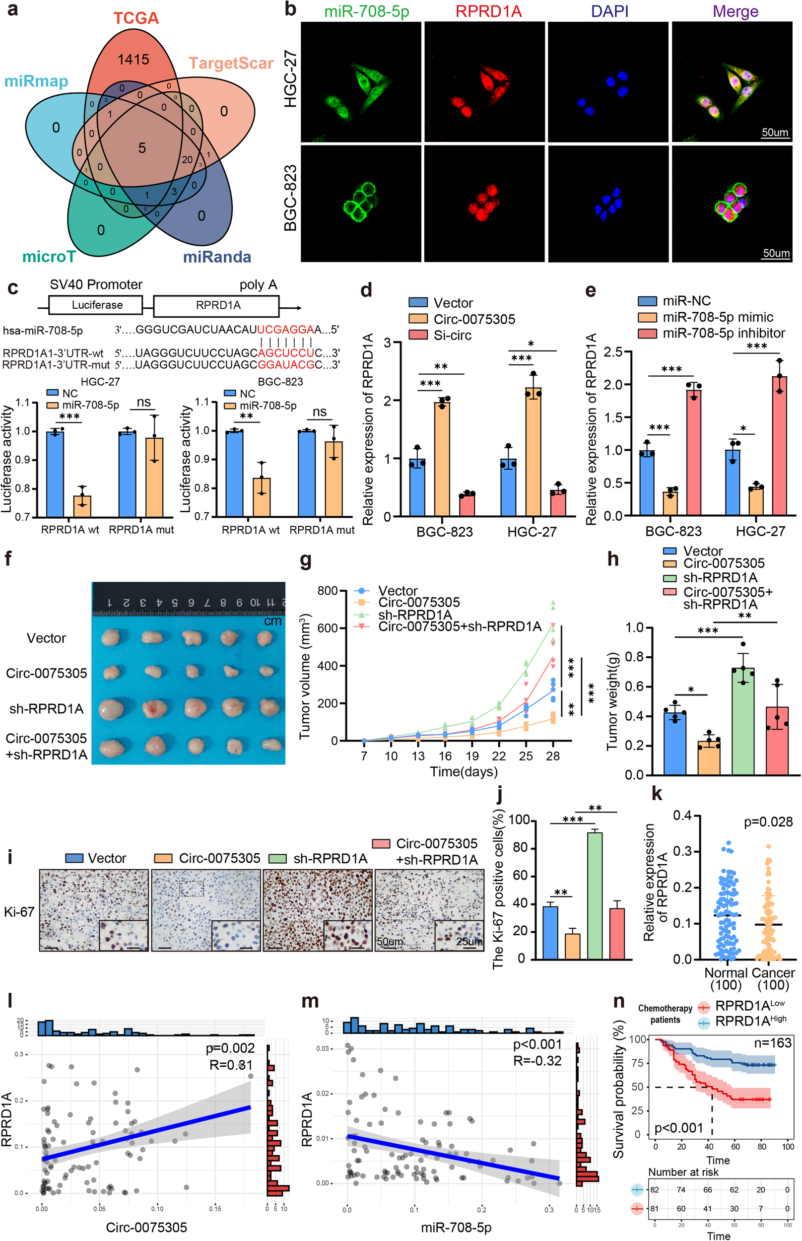
Fig. 5: Mechanism of interaction between miR-708-5p and RPRD1A mRNA.

a Multiple databases predicted mRNAs with binding sites for miR-708-5p and screened for RPRD1A in miR-708-5p mimics/inhibitors in with stable expression and silencing by qRT-PCR. b The co-location of miR-708-5p (green) and RPRD1A (red) in the cytoplasm of GC cells was verified by FISH. Cell nuclei were counterstained with DAPI (blue). c Dual-luciferase reporter assay was conducted to confirm the structural and functional binding relationships between miR-708-5p and RPRD1A. d qRT-PCR was used to assess the expression of RPRD1A in GC cell lines with stable overexpression or knockdown of Circ-0075305. e The expression level of RPRD1A was quantified by qRT-PCR in GC cell lines transfected with either the miR-708-5p mimic or inhibitor. f Tumor formation in GC cells inoculated subcutaneously into mice. g The changes of tumor volume were recorded. h The changes of tumor weight were recorded. i The expression and distribution of Ki-67 in these tumors were detected using immunohistochemistry. j Statistical analysis of Ki-67 positive cells in tumor tissues. k Expression levels of RPRD1A in GC tissues and adjacent normal tissues were quantified using qRT-PCR. l The association between Circ-0075305 and RPRD1A expression levels in GC tissues was investigated using qRT-PCR. m The association between miR-708-5p and RPRD1A expression levels in GC tissues was investigated using qRT-PCR. n Analysis of the impact of RPRD1A expression on the OS rate in postoperative chemotherapy patients with GC. Data are represented as the mean ± SD and analyzed by Student’s t-test or one-way analysis of variance (ANOVA). NS, no significance, *P < 0.05, **P < 0.01, ***P < 0.001 for groups connected by horizontal lines. P-values < 0.05 were considered statistically significant. c, d, e, j: n = 3 per group; g, h: n = 5 per group.