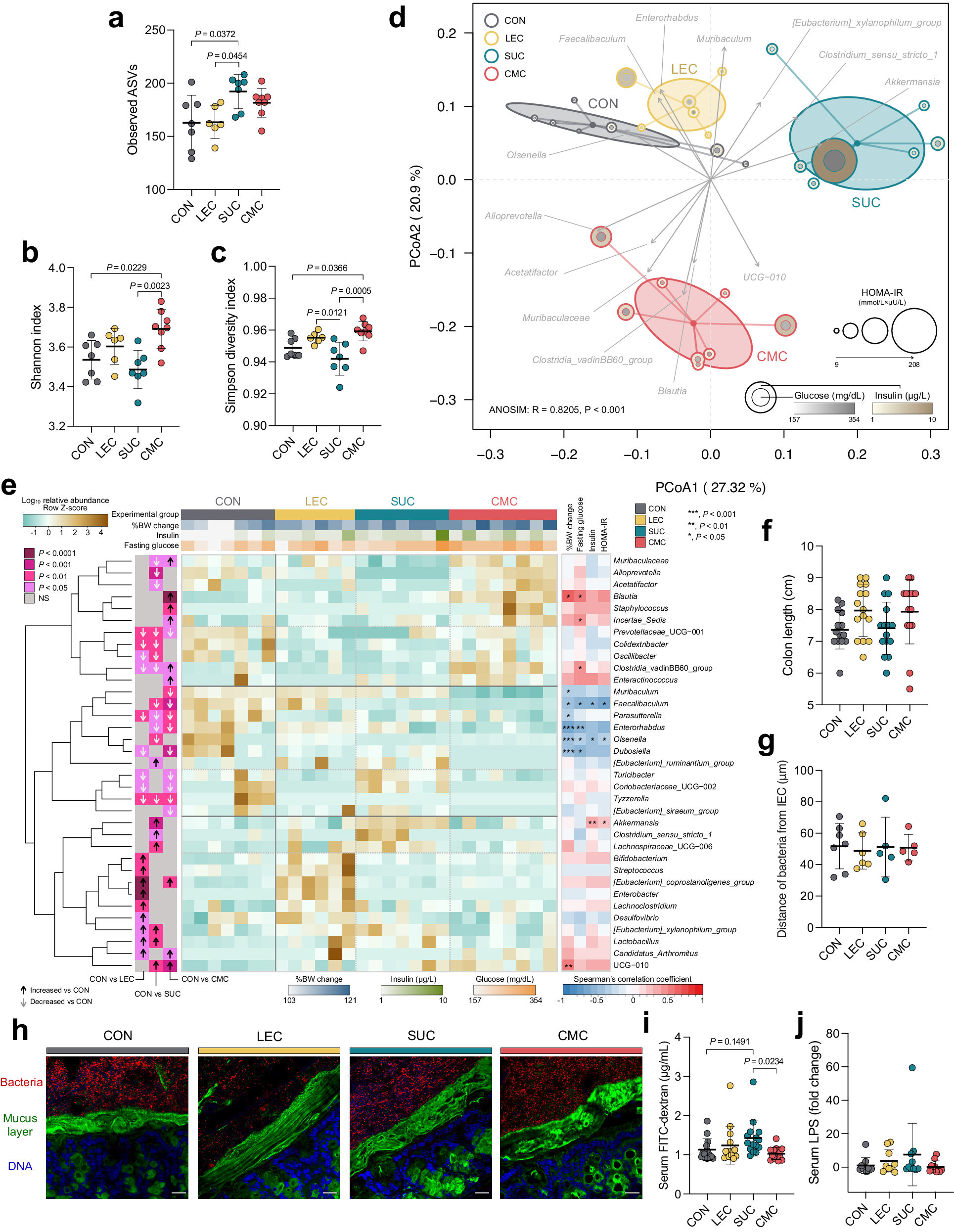
Fig. 2: Dietary emulsifiers lecithin, sucrose fatty acid esters, and CMC transformed gut microbiota diversity indices, adversely affecting the gut microbiota, but did not disrupt mucus–bacterial interactions or promote gut inflammation-associated diseases.
From: Common dietary emulsifiers promote metabolic disorders and intestinal microbiota dysbiosis in mice

a Observed amplicon sequence variances (ASVs), (b) Shannon index, (c) Simpson diversity index, (d) principal coordinate analysis (PCoA) plot based on Bray–Curtis dissimilarity with gut microbiome-associated vector (envfit {vegan}), (e) heatmap of the relative abundances of cecal microbiota with significant differences determined using the Kruskal–Wallis test (P < 0.05) and with Spearman’s correlation coefficient analysis between gut microbiome genera and obesogenic and metabolic biomarkers, (f) colon length, (g) distances of closest bacteria to intestinal epithelial cells (IECs), (h) representative image of localization of bacteria using fluorescent in situ hybridization, (i) serum FITC-dextran concentration, and (j) serum lipopolysaccharide (LPS) levels. Mice were supplemented with or without different emulsifiers in drinking water for 17 weeks. Dot plots represent the mean ± s.d. (n = 5–8/group). Statistical analyses were performed using one-way ANOVA with the Tukey’s range test for comparisons shown as exact P values. Analysis of similarity (ANOSIM) was used to analyze the heterogeneity of the cecal microbiota among the groups in PCoA. Vectors in the PCoA plot show a significant genus (P < 0.01), and its length indicates the strength of the correlation. Pairwise statistical analyses were performed using an unpaired Wilcoxon signed-rank test shown as heatmap (CON vs. LEC; CON vs. SUC; and CON vs. CMC). Confocal microscopy analysis of microbiota localization: mucus layer, green; bacteria, red; and DNA, blue. Scale bar, 25 μm. CON control group, LEC lecithin group, SUC sucrose fatty acid esters group, CMC, carboxymethylcellulose group.