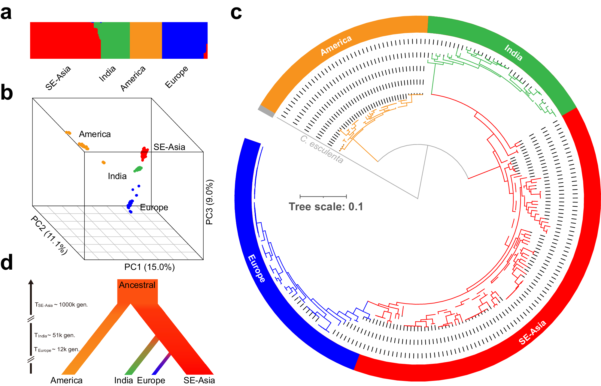
Fig. 1: Phylogeny, population structure and demographic model of 228 S. polyrhiza.

a The population structure of 228 S. polyrhiza genotypes. b The principal component (PC) analysis of the SNPs from 228 S. polyrhiza genotypes. The three coordinates indicate the first three PCs. c The Maximum Likelihood phylogenetic tree of 228 S. polyrhiza genotypes. The gray branch represents the outgroup - C. esculenta. Dashed branches represent internal nodes with supporting values lower than 0.75 (the max is 1). d The demographic model of S. polyrhiza populations. “Tpopulation” indicates the estimated divergence time in generations.