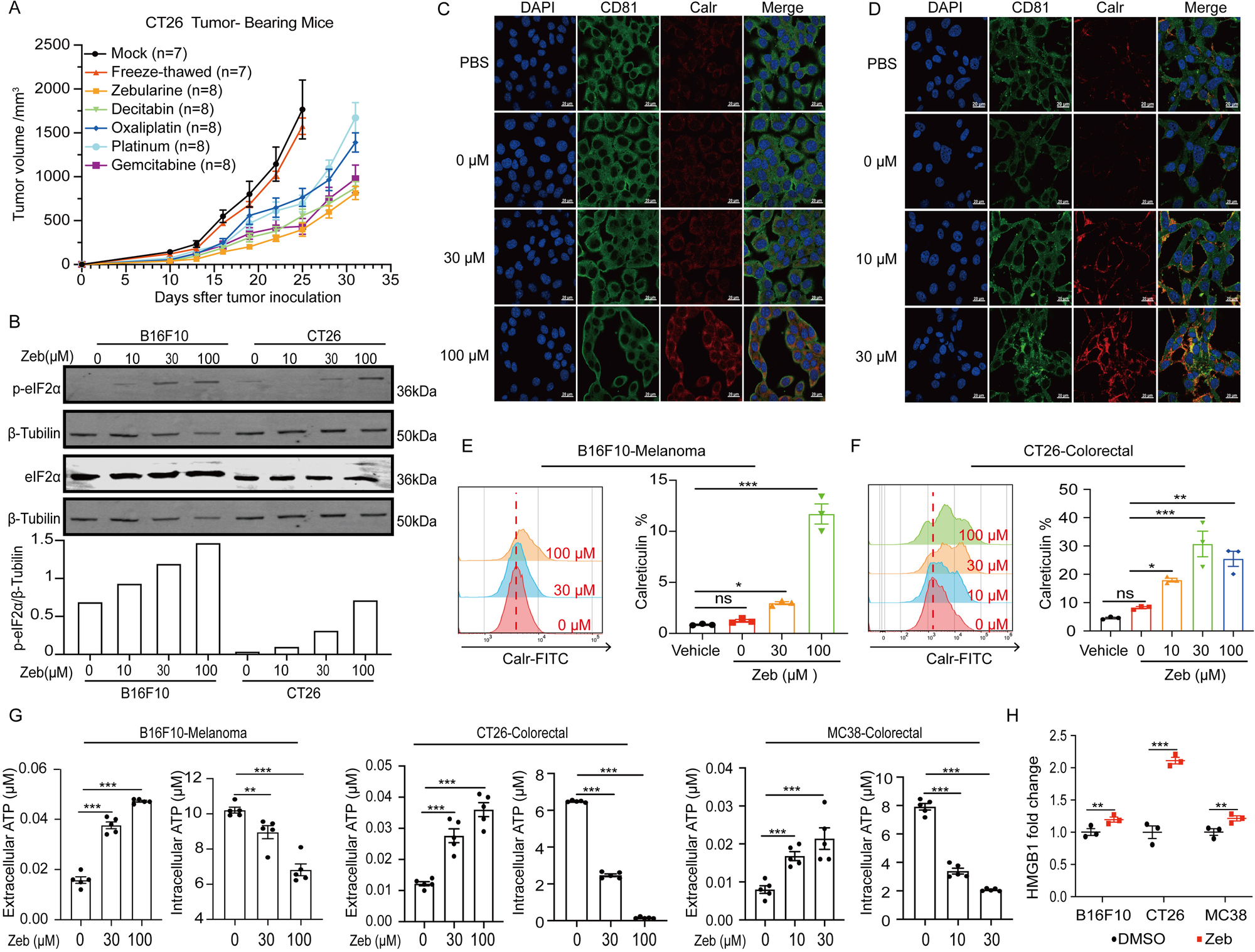
Fig. 1: DNMTi-induced immunogenic cell death in tumor cells.

A Vaccination experiments showing changes in tumor volume. CT26 tumor cells were pre-treated with zebularine (zeb, 150 μM), decitabin (100 μM), oxaliplatin (100 μM), platinum (30 μM), or gemcitabine (10 μM) for 3 days followed by subcutaneous inoculation into BALB/c mice as a vaccine, freeze-thawed as negative control. After 8 days, mice were re-challenged with live CT26 cells, and live CT26 cells were also implanted into non-immunized mice (n = 7 ~ 8) as a control. B Immunoblot analysis of WCL (whole cell lysates) derived from B16F10 and CT26 cells treated with different concentrations of zeb for 72 h (Uncropped blots show Supplementary Fig. S11). C, D Calr (red) translocation in B16F10 (C) and CT26 (D) cell lines after treatment with various concentrations of zebularine, observed by confocal microscopy. CD81 (green) is a cell membrane marker. E, F Calr translocation from the ER lumen to the cell membrane surface in B16F10 (E) and CT26 (F) cells after treatment with various concentrations of zebularine, was observed by flow cytometry. G Extracellular and intracellular ATP content analyzed by luciferase assay. H HMGB1 release into supernatant determined by ELISA. Data are presented as mean ± SEM of at least three independent experiments. *p < 0.05; **p < 0.01; ***p < 0.001 by Student’s t-test.