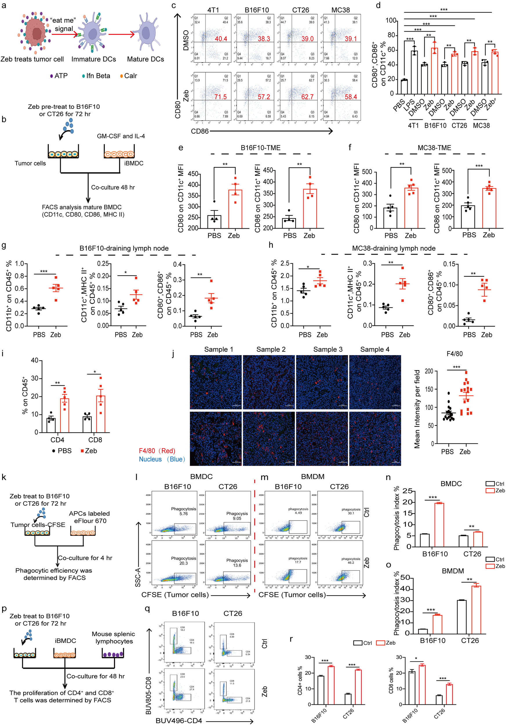
Fig. 2: Activation of immunogenicity enhances APC maturation and phagocytosis.

a Schematic of tumor cell immunogenic death promoting dendritic cell (DC) maturation. b Schematic of co-culture of tumor cells and immature BMDCs. c, d Flow cytometric analysis showing expression of CD80+ and CD86+, the main markers of DC maturation, after 48 h of co-culture of zebularine pre-treated tumor cells and immature BMDCs. e, f Flow cytometry to detect expression of CD80 and CD86 dendritic cells in the tumor microenvironment (TME) of tumor-bearing mice after 12 days of zebularine treatment. g, h Flow cytometry to detect the expression of CD11b+, CD11c+ MHCII+, and CD80+ CD86+ cells in draining lymph nodes of tumor-bearing mice treated with zebularine for 12 days. i Flow cytometry to detect the expression of CD4+ CD45+ and CD8+ CD45+ T cells in the TME of B16F10 tumor-bearing mice after 12 days of zebularine treatment. j Immunofluorescence staining for monocytes/macrophages (F4/80, Red) and nuclei (DAPI, Blue) in B16F10 tumor-bearing wild-type mice treated with zebularine for 12 days. The number of monocyte/macrophages in tumors was quantified based on F4/80-Red intensity per field using ZEISS software. k Schematic of APC (BMDC or BMDM) phagocytosis of tumor cells in the binary co-incubation system. eFlour670 Red-labeled BMDC or BMDM were co-cultured with CFSE-stained B16F10 or CT26 cells for 4 h and then analyzed by flow cytometry. l–o Representative flow cytometry plots (l, m). Phagocytosis, calculated as the percentage of the total number of BMDCs (n) or BMDMs (o) containing cancer cells. p Schematic of BMDCs, tumor cells, and splenic T cells in the ternary co-incubation system, analyzed by flow cytometry. q–r Flow cytometry analysis of percentages of CD4+ and CD8+ T cells in the ternary co-incubation system. Data are presented as mean ± SEM of at least three independent experiments. *p < 0.05; **p < 0.01; ***p < 0.001 by Student’s t-test.