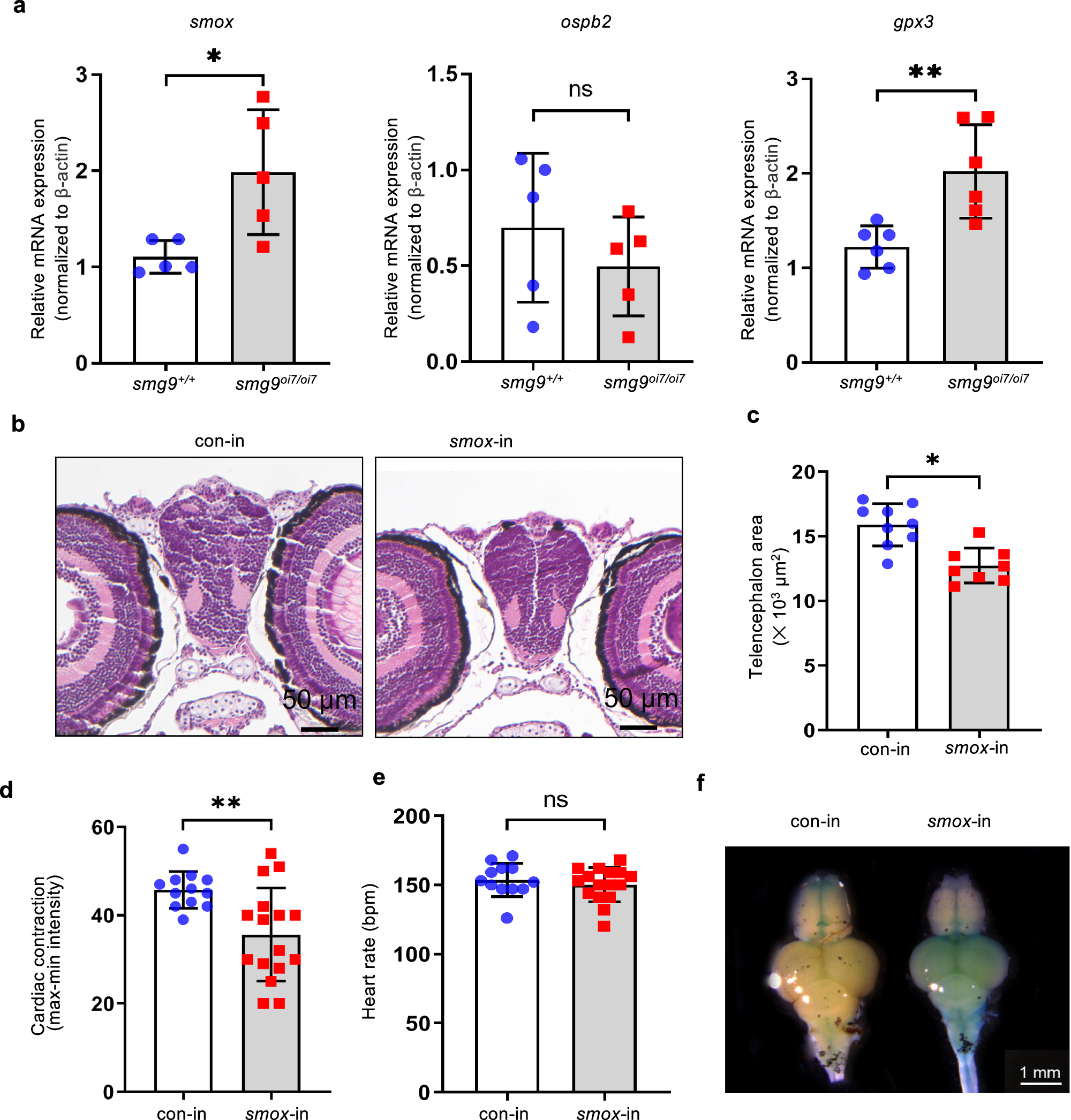
Fig. 6: Smox overexpression is sufficient for brain and heart defects in Smg9-deficient zebrafish.
From: Effect of nonsense-mediated mRNA decay factor SMG9 deficiency on premature aging in zebrafish

a Quantitative PCR analysis of endogenous target genes of nonsense-mediated mRNA decay in smg9+/+ and smg9oi7/oi7 larvae at 14 dpf. b–f Smox mRNA was injected into single-cell-stage fertilized eggs derived from the smg9+/+ zebrafish. The telencephalon area at 14 dpf and the heart function at 6 dpf in zebrafish larvae were evaluated. b Representative images of H&E staining of smox mRNA-injected (smox-in) and control-injected (con-in) larvae at 14 dpf. Scale bar: 50 μm. c Quantification of the telencephalon area of smox-in and con-in larvae at 14 dpf was performed using hematoxylin and eosin staining. d Quantification of cardiac contractions in smox-in and con-in larvae at 6 dpf. e Quantification of the heart rate of smox-in and con-in larvae at 6 dpf. f SA-β-gal staining of the brain of smox-in and con-in zebrafish at 4 mpf. Error bars indicate SD. bpm: beats per minute. *P < 0.05, ** P < 0.01, and *** P < 0.001. ns: not significant.