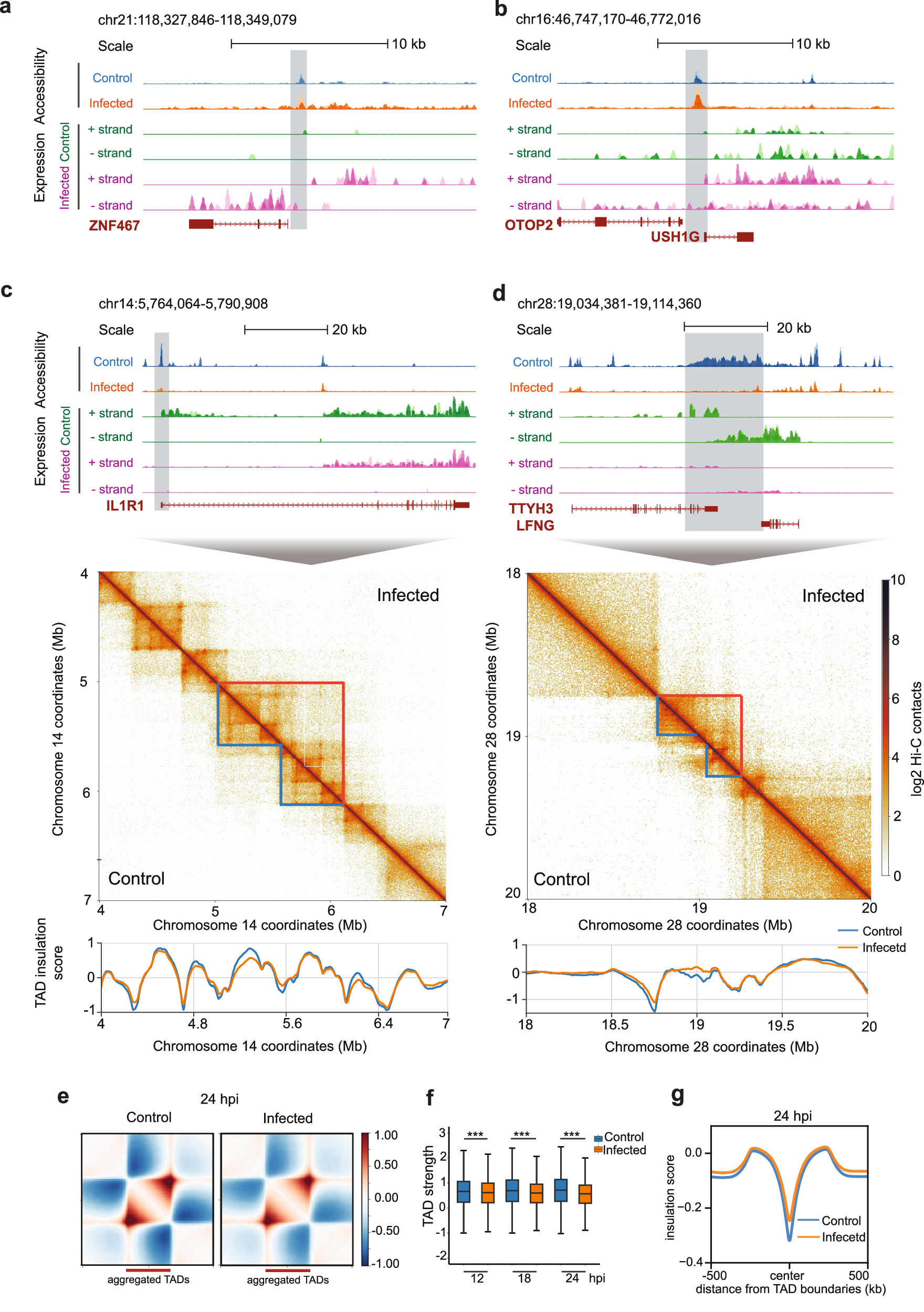
Fig. 6: Functional responses correlate with changes in chromatin architecture and accessibility.

a, b ATAC-seq and RNA-seq signal tracks from 24 hpi at example regions with infection-biased accessibility and gene expression are shown. Replicate signals are overlaid. Blue: accessibility in mock-infected control cells, Orange: accessibility in MVA-infected cells, Green: control gene expression, Purple: infected gene expression. c, d ATAC-seq and RNA-seq signal tracks from 24 hpi at example regions with control-biased accessibility and gene expression are shown in the top panel (color scheme the same as a and b). The corresponding Hi-C contact heat map of a larger region including the corresponding differential accessible window is shown in the middle panel. Control and MVA-infected contacts are shown in the lower and upper diagonal parts of the figure, respectively. Blue and orange markings highlight contact domains with increased mixing in MVA-infected cells. The TAD insulation score for the corresponding region is shown in the bottom panel. Control (blue) and infected (orange) TAD insulation scores are overlaid. e Control (left) and infected (right) average log2 observed over expected contact frequency within scaled aggregated TADs at 24 hpi are shown as heatmaps. TAD location is denoted by the maroon bar and additional same sized flanking regions are included on both sides. f Comparison of TAD strength between control and infected cells at all three timepoints shows significant weakening of infected TADs. Welch two sample two-tailed t test p value: 5.053e-11, < 2.2e-16, < 2.2e-16 and df 25224, 23776, 26407 respectively at 12, 18, and 24 hpi. The central horizontal line in box plot mark median TAD strength per category. Outliers are omitted from the plot. g A profile plot of insulation scores (control: blue, infected: orange) computed from all TAD boundary midpoints ± 500 kb region identified at 24 hpi.