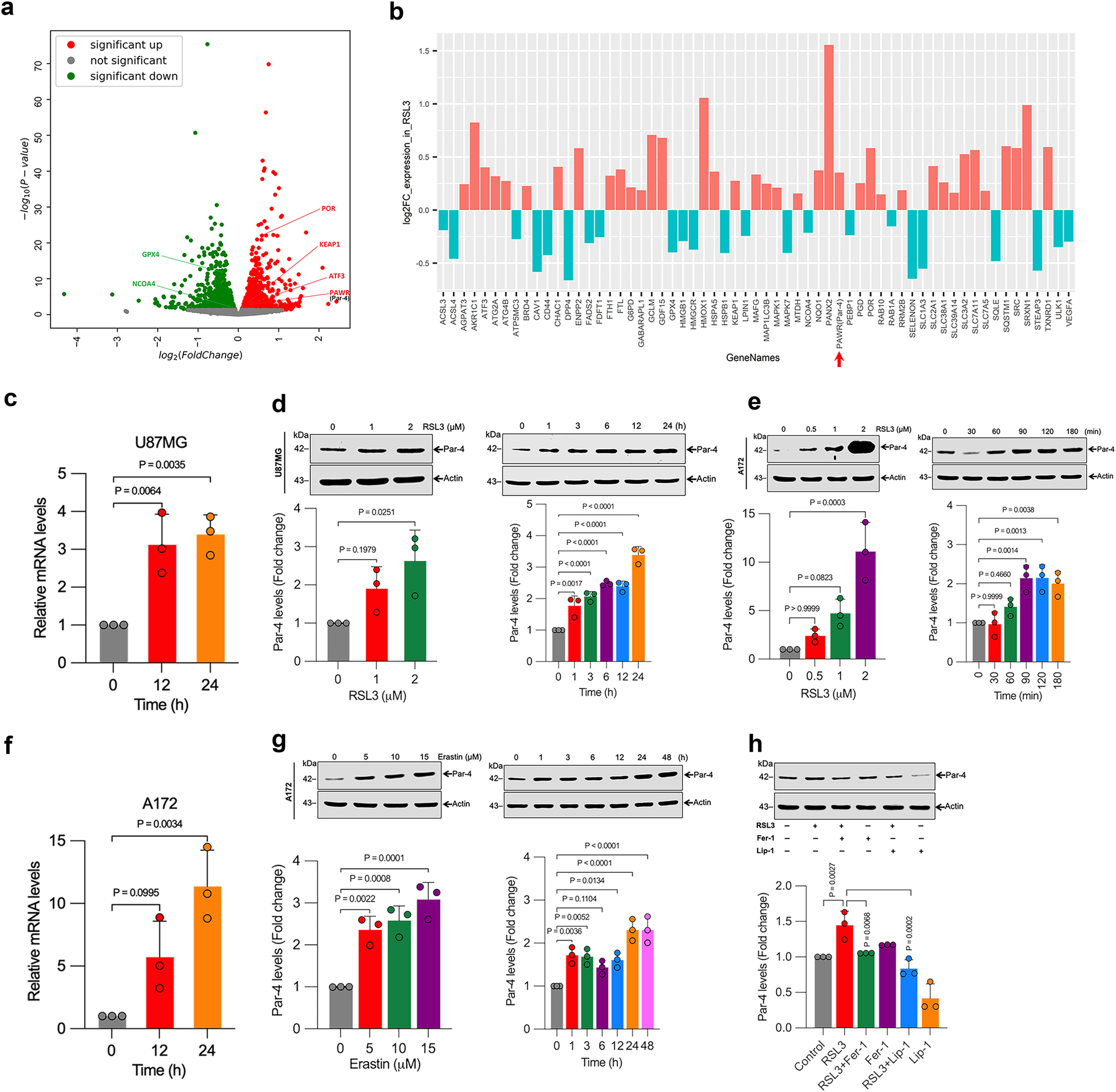
Fig. 1: Identification of PAWR/Par-4 as a critical contributor of ferroptosis.
From: Tumor suppressor Par-4 activates autophagy-dependent ferroptosis

U87MG cells were treated with RSL3 (2 μM) for 24 h. Total RNA was isolated for subjected to RNA-Seq analysis and identified PAWR (Par-4) along with ferroptosis-related differentially expressed genes (DEGs). a Volcano plot showing the DEGs of gene expression where the log2-fold change of mRNA signal was plotted against the negative log10-transformed P values for differential mRNA abundance; n = 3 samples. Exact P values are given in Supplementary Data 1. The arrows are labeled with the gene symbols. Red highlights upregulated genes, green highlights downregulated genes, and gray dots highlight non-significant genes. b The bar plot demonstrates the log2-fold change in expression of the ferroptosis-related genes following RSL3 treatment compared with control U87MG cells (n = 3 samples). The selected genes were identified as related to ferroptosis using FerrDb at http://www.zhounan.org/ferrdb/. The bars are labeled with gene symbols. Significantly upregulated and downregulated genes are depicted in red and green color, respectively. The gene of interest, PAWR (Par-4), is highlighted by the red arrow. c Indicated cells were treated with RSL3 (2 μM) for the indicated time period, and relative Par-4 mRNA levels were assessed by qRT-PCR. Data shown are mean ± SD; n = 3 samples. d U87MG and e A172 cells were treated with the indicated concentration of RSL3 for 3 h and 2 μM RSL3 for the indicated time period, and then Western blot analysis of Par-4 was determined. The relative density of protein bands were quantified and normalized to the actin of each group, and fold changes were presented in histograms from three independent experiments. f Indicated cells were treated with erastin (10 μM) for the indicated time period, and Par-4 mRNA levels were assessed by qRT-PCR. Data shown are mean ± SD; n = 3 samples. g A172 cells were treated with the indicated concentration of erastin for 24 h and 10 μM erastin for the indicated time period, and then Western blot analysis of Par-4 was determined. The relative density of protein bands were quantified and normalized to the actin of each group, and fold changes were presented in histograms from three independent experiments. h A172 cells were treated with RSL3 (2 μM) for 3 h in the presence or absence of Fer-1 (5 μM) and Lip-1 (1 μM). Following the treatment, Western blot analysis of Par-4 was detected. The relative density of protein bands were quantified and normalized to the actin of each group, and fold changes were presented in histograms from three independent experiments. Data shown are mean ± SD; n = 3 samples. Statistical significance (P values) was analyzed by one-way ANOVA using the Bonferroni post-hoc test.