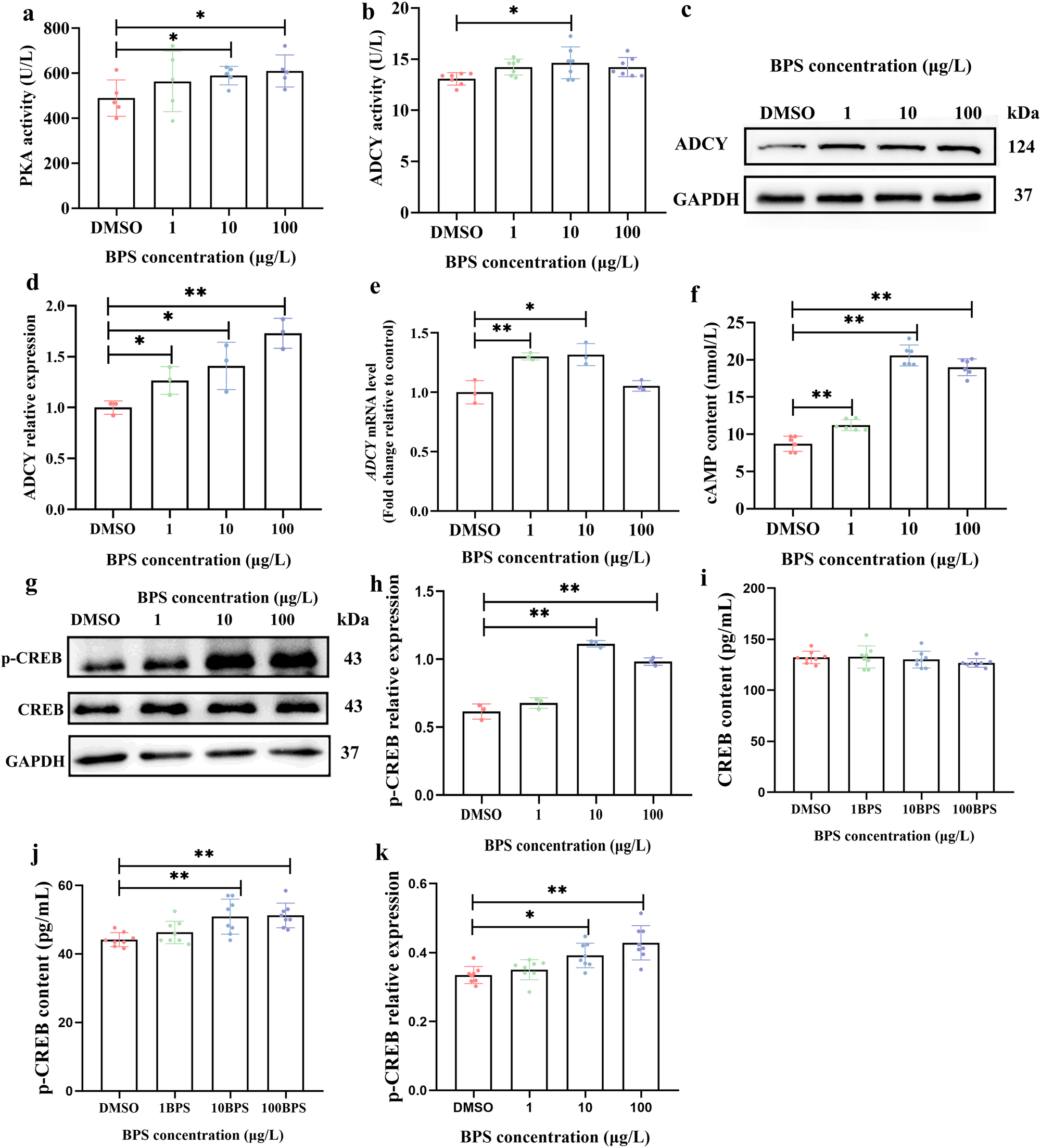
Fig. 2: BPS exposure for 48 h upregulated cAMP/PKA signaling pathway in SVOG cells.

a PKA activity (n = 5). b ADCY activity (n = 7). c Representative images of Western blotting for relative expression of ADCY. d Densitometric analysis of Western blotting for relative expression of ADCY (n = 3). e ADCY gene expression (n = 3). f cAMP content (n = 6). g Representative images of Western blotting for relative expression of p-CREB. h Densitometric analysis of Western blotting for relative expression of p-CREB (n = 3). i CREB concentration detected by ELISA (n = 8). j p-CREB concentration detected by ELISA (n = 8). k Relative expression of p-CREB detected by ELISA (n = 8). Data are expressed as mean ± SD. * indicated a significant difference from the solvent control (0.01 < P < 0.05), and ** indicated a highly significant difference from the solvent control (P < 0.01).