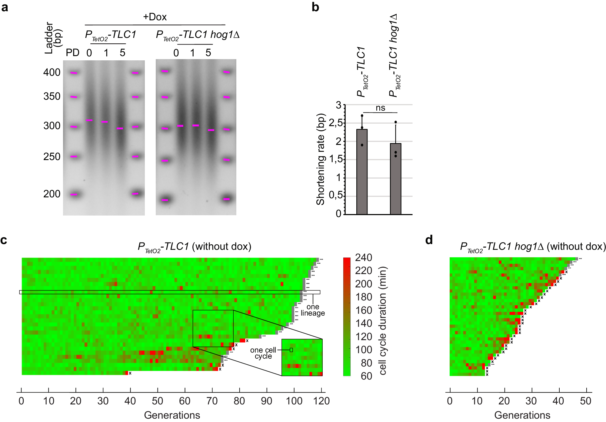
Fig. 3: Impact of HOG1 deletion on telomere shortening and cell viability.

a Cells of the genotypes indicated were pre-cultured overnight in doxycycline-containing media to enable telomerase shut-off. Cells were then diluted and grown in the same media for the indicated population doublings (PD). Representative telomere-PCR of Y’ telomeres from genomic DNA extracts are shown. b Quantification of telomere shortening was measured between PD 1 to 5 and plotted as mean ± SD. c, d Microfluidics results of independent lineages with the genotypes indicated. Cells were introduced into the microfluidics microcavities and cultured in SD without doxycycline. Each horizontal line represents the consecutive cell cycles (generations) of a single lineage, and each segment corresponds to one cell cycle. An ellipsis (…) at the end of the lineage line indicates that the cell was living after the experiment, whereas an X indicates cell death. Cell cycle duration is indicated by the colored bar. Scripts used to generate Fig. 3c, d are available: https://doi.org/10.5281/zenodo.11634847.