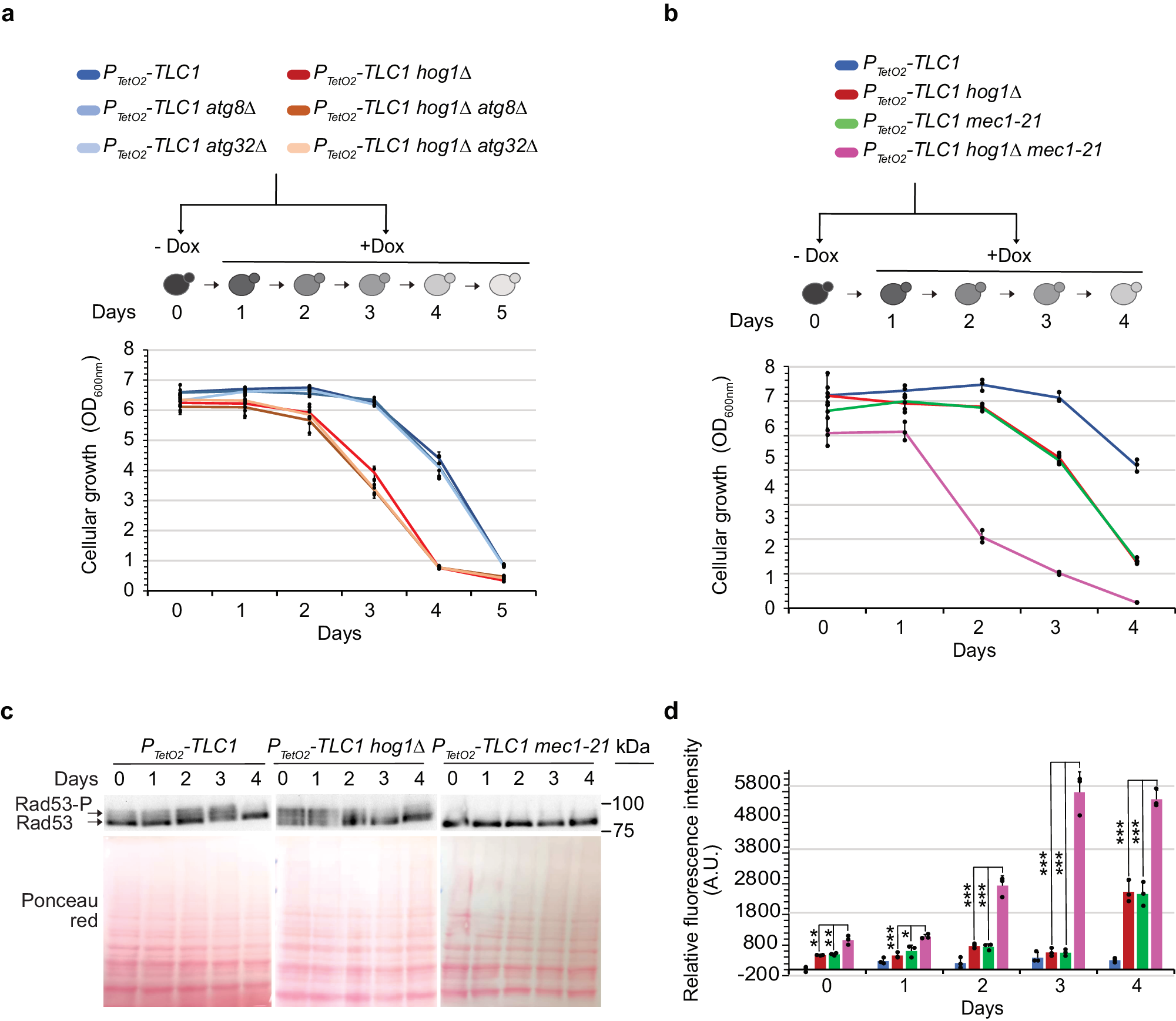
Fig. 4: Hog1 interaction with multiple pathways.

a, b Cells with the genotypes indicated were treated as described in Fig. 1. Cell density at OD600nm from the strains indicated are plotted as mean ± SD of three independent clones. c Results derived from the senescence experiment depicted in Fig. 4b. Protein extracts analysed by Western blot using an antibody against Rad53. The mobility shift of the band indicates Rad53 phosphorylation (the upper arrow). d ROS levels normalized to the PTetO2-TLC1 strain without doxycycline derived from the senescence experiment depicted in Fig. 4b using the same legend are plotted as mean ± SD of three independent clones. P values were calculated by two-tailed Student’s t test (* < 0.05; ** < 0.01; *** < 0.001) and only significant differences between the triple mutant and the double mutants have been represented.