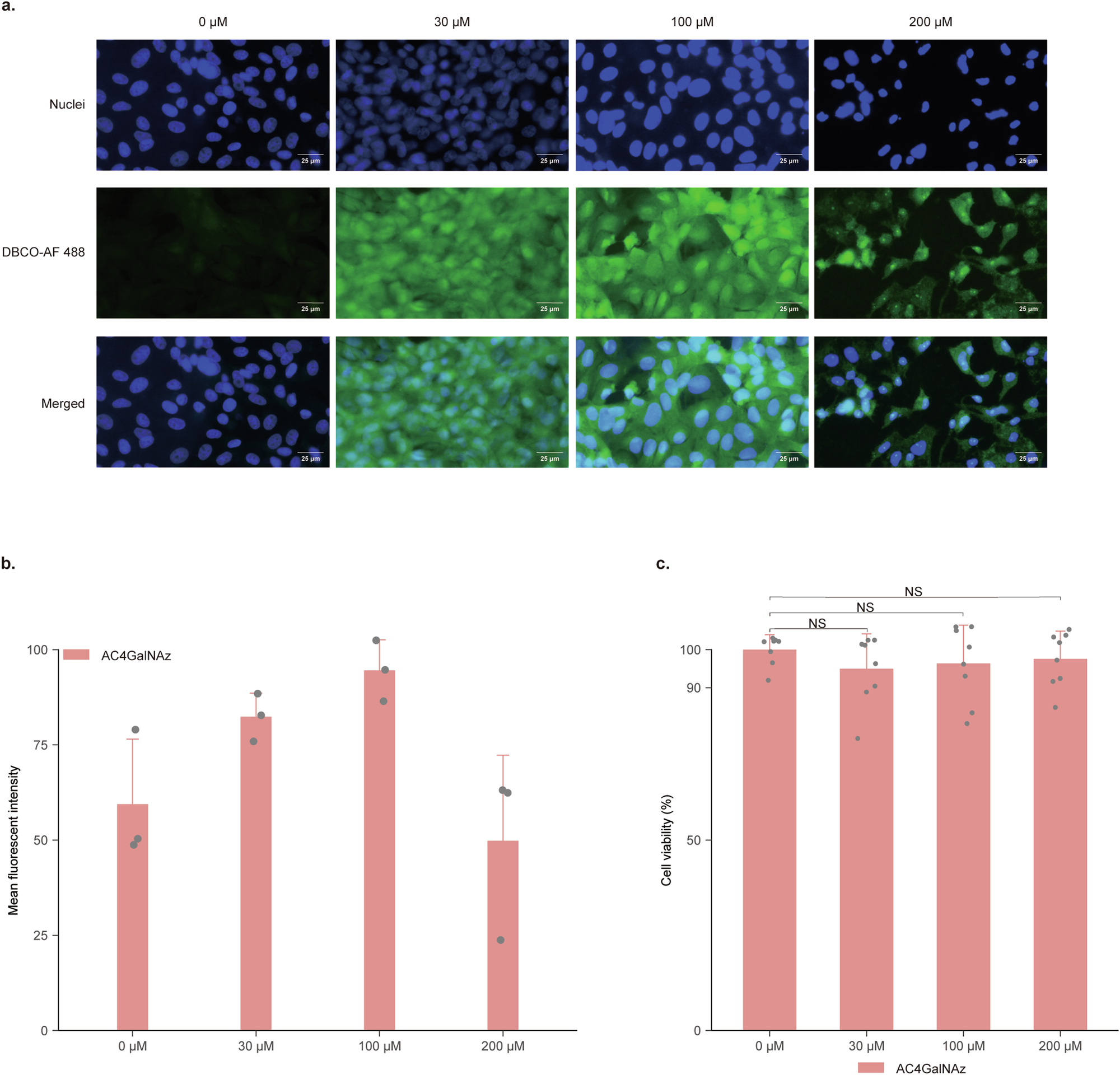
Fig. 2: Labeling Vero-81 cells with azide moieties via bioorthogonal click chemistry.

a Fluorescent images of Vero-81 cells labeled with azide moieties. Vero-81 cells were treated with 0, 30, 100, and 200 μM N-azidoacetylgalactosamine-tetraacylated (AC4GalNAz) for 24 h, respectively. After cell fixation, azide moieties and DBCO-AF 488 were covalently linked (green), and the nuclei were stained with Hoechst 33342 (blue). The fluorescence intensity of azide-labeled cells (green) was observed using a fluorescence microscope. Scale bar = 25 μm. b The mean fluorescence intensity of Vero-81 cells labeled with different concentrations of AC4GalNAz. Mean fluorescent intensity was calculated by ImageJ software according to the following formula. Mean fluorescent intensity = integrated optical density (IOD) ÷ total area of image. n = 3 biologically independent samples. Error bars represent geometric means ± SD. c Viability of Vero-81 cells labeled with different concentrations of AC4GalNAz. Vero-81 cells were treated with 0, 30, 100, and 200 μM AC4GalNAz for 24 h in 96-well plates. The cell viability was assessed using the CCK-8 assay. n = 8 biologically independent samples. Error bars represent geometric means ± SD. Mann–Whitney U test was used for comparison among groups. Vero-81 Cell viability with different concentrations of AC4GalNAz compared with without AC4GalNAz. P (30 μM) = 0.2258, P (100 μM) = 0.7984, P (200 μM) = 0.8785. NS, P > 0.05, no significance.