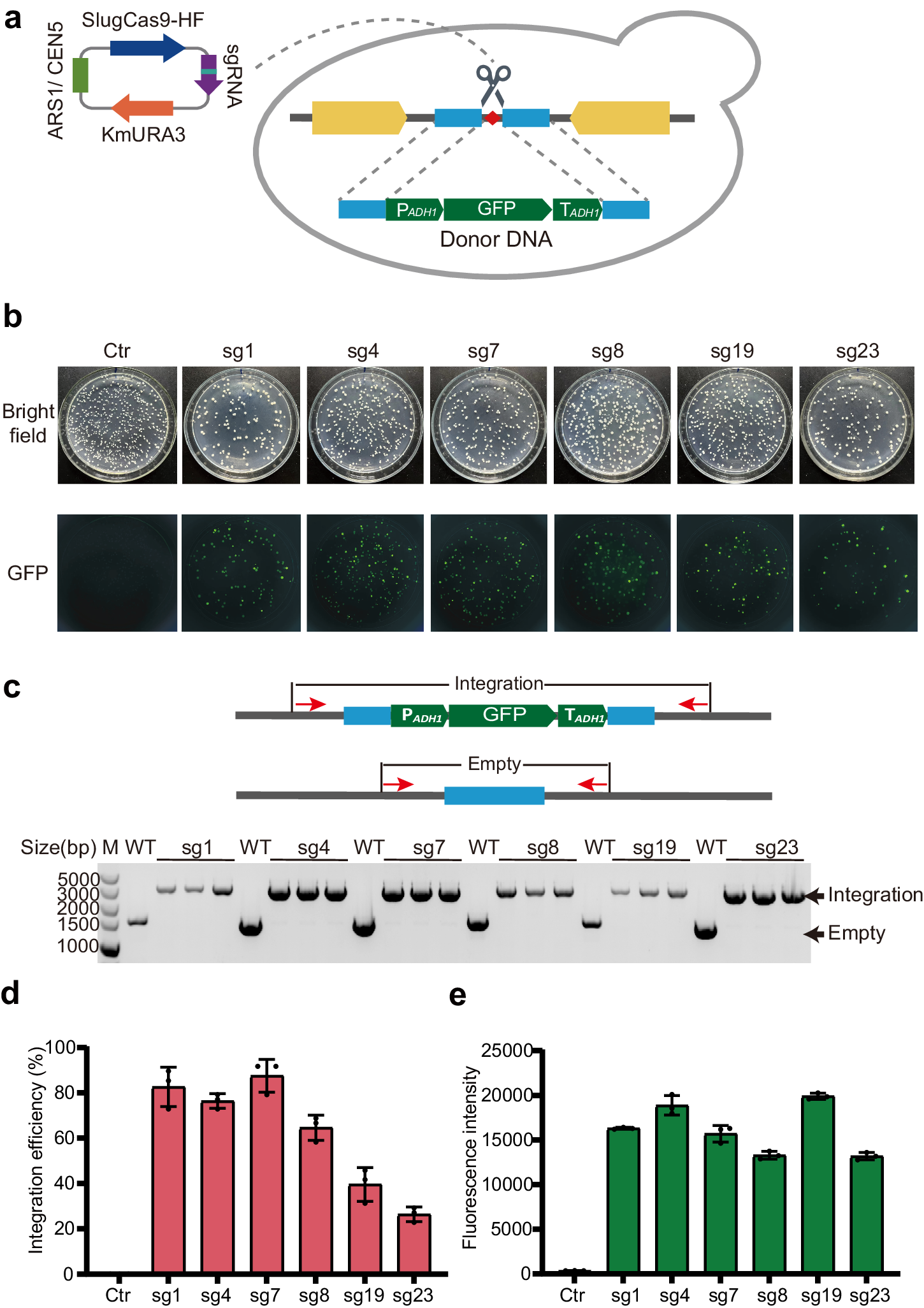
Fig. 3: Test of gene integration.
From: Efficient and markerless gene integration with SlugCas9-HF in Kluyveromyces marxianus

a Schematic illustration of SlugCas9-HF-mediated GFP gene integration via homologous recombination. b Images of yeast colonies expressing GFP post-genome editing. Green fluorescence in integrated yeast colonies was visible in the same visual field. Top: Bright field; Bottom: Fluorescent field. c A representative image of diagnostic PCR confirming gene integration into the target site. The schematic of the PCR design is shown above. Red arrows indicate primers. d Integration efficiency at selected integration sites. The efficiency for each site was evaluated by counting colonies with green fluorescence. Forty-eight colonies for each site were randomly streaked onto YPD medium for two days, as linear colonies’ green fluorescence was easier to distinguish. Three independent replicate experiments were performed. Error bars represent the mean ± SD of biological triplicates. e Impact of integration sites on the expression level of heterologous genes. The same expression cassette was integrated, and green fluorescence intensities were compared. Error bars represent the mean ± SD of biological triplicates.