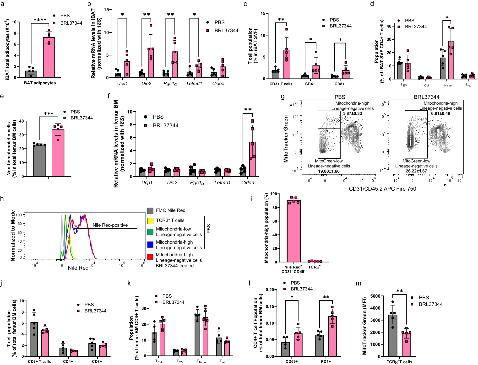
Fig. 2: Adipocytes are enriched in the brown and bone marrow adipose tissue of mice chronically treated with adrenergic agonist.

a Chronic adrenergic stimulation led to a 6-fold increase in the number of adipocytes in the iBAT. b Following treatment with adrenergic agonist, mRNA expression of markers of activation and thermogenesis were increased in iBAT. Expression of each gene was normalized against 18S expression level. Relative expression levels are presented as fold induction over PBS control mice. c Increases in both CD4+ and CD8+ population contributed to the increase in T cells in iBAT post treatment with BRL37344. d Adrenergic agonist led to the change in subset composition of CD4+ T cells, with naïve cells increasing in frequency. e Following adrenergic stimulation, proportion of non-hematopoietic population increased in the femoral bone marrow. f Expression of Cidea, a briteness marker, increased in the bone marrow post adrenergic treatment, while the expression of other thermogenesis-related genes remained the same. g Representative flow cytometry plots show an increase in lineage-negative mitochondria-rich population in femur bone marrow following adrenergic stimulation. h Majority of mitochondria-rich cells were positive for lipid droplets staining with Nile Red dye. i Post adrenergic stimulation, overwhelming majority of mitochondria-rich population in the bone marrow contained lipid droplets, while T cells represented only a negligible portion. j Treatment with BRL37344 did not significantly change the proportion of T cells in femur bone marrow. k In contrast to iBAT, no significant changes were noted within the CD4+ population in the bone marrow after adrenergic stimulation. l In the bone marrow, frequency of CD4+ cells expressing retention marker CD69 and exhaustion/activation marker PD-1 increased post administration of the adrenergic agonist. m The graph shows median fluorescence intensities (MFI) of MitoTracker Green of femur bone marrow T cells. Following adrenergic stimulation, mitochondrial content of bone marrow T cells decreased (p = 0.004), suggesting immunosuppression. Data are shown as mean ± SD (n = 5). Each spot represents an individual mouse. * p ≤ 0.05; ** p ≤ 0.01; *** p ≤ 0.001; **** p < 0.0001.