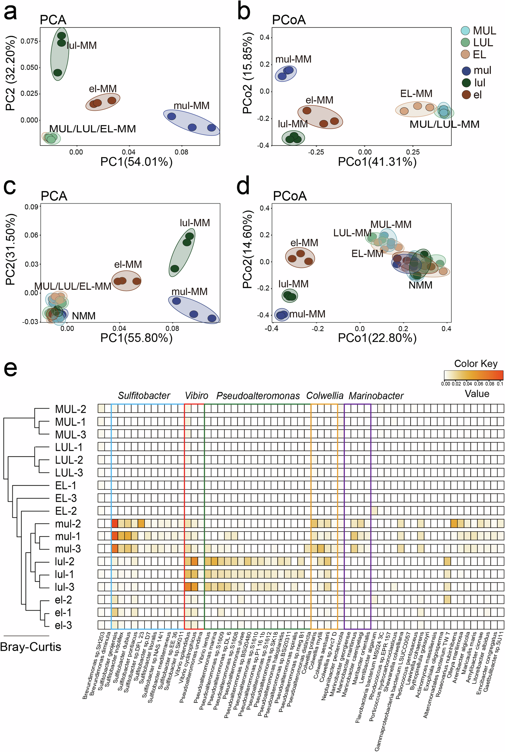
Fig. 6: Dynamic changes of microbiological compositions in scallop with larval viability.
From: Tracking the hologenome dynamics in aquatic invertebrates by the holo-2bRAD approach

β-diversity between different groups of 18 samples in MM (a, b), β-diversity between different groups of 36 samples in MM and NMM c, d, and the relative abundance of detected species in 18 samples of larvae in MM (e). MUL/mul, middle-umbo larvae; LUL/lul, late-umbo larvae, EL/el, eyespot larvae (uppercases represent larvae living in the upper layer, lowercases represent larvae living in the bottom layer. MM was the culturing hatchery which experienced mass mortalities of larvae, NMM was the culturing hatchery which did not).