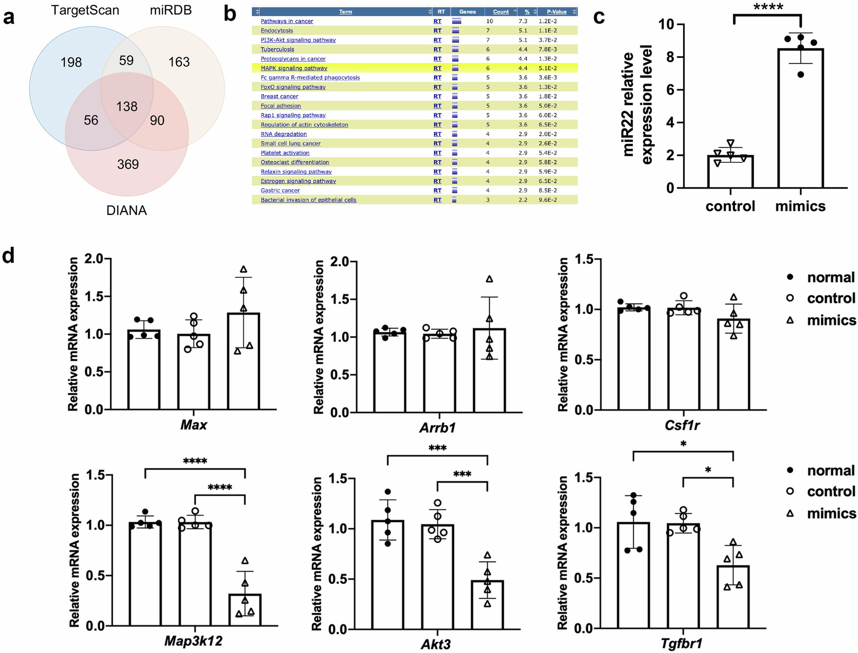
Fig. 5: Target gene prediction and verification of miR22.

a Predicted target genes of miR22 by TargetScan, DIANA and miRDB databases. b KEGG pathway analysis of the candidate target genes of miR22. c MiR22 expression in RGC-5 cell line post transfected with miR22 mimics. Data are presented as means ± SD from 5 independent experiments. d MRNA expression level of Max, Arrb1, Csf1r, Map3k12, Akt3, Tgfbr1 in RGC-5 cell line post transfected with miR22 mimics. Data are presented as means ± SD from 5 independent experiments. *P < 0.05, ***P < 0.005, ****P < 0.001.