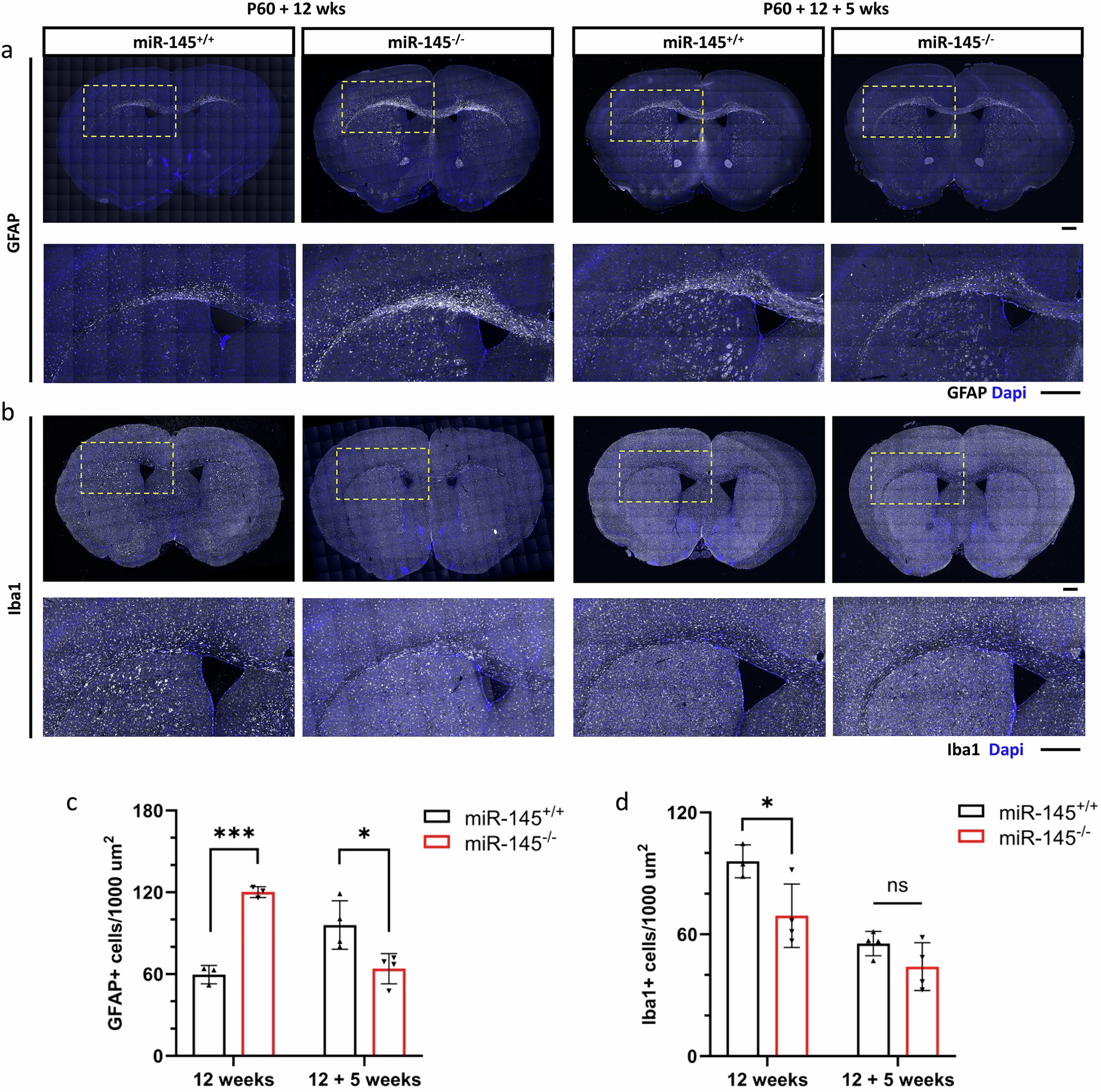
Fig. 10: Loss of miR-145 differentially affects astrocyte and microglia recruitment to corpus callosum following chronic cuprizone exposure.

a, b Fluorescence micrographs of coronal sections of corpus callosum in miR-145+/+ and miR-145–/– animals after 12 weeks of cuprizone exposure (left panels) or 12 weeks cuprizone exposure followed by 5 weeks recovery on normal diet (right panels). Tissues were stained with GFAP (grey) (panels in a) or Iba1 (grey) (panels in b), and counterstained with Dapi (blue). Yellow boxes in each upper panel of (a) and (b) show zoomed area in corresponding lower panel. Scale bars = 500 µm. Quantifications of the number of GFAP+ cells per 1000 µm2 (c) and number of Iba1+ cells per 1000 µm2 (d) in the corpus callosum of miR-145+/+ and miR-145–/– animals after 12 weeks of cuprizone exposure or 12 weeks cuprizone exposure followed by 5 weeks recovery on normal diet. N = 3–4, ns not significant, *p < 0.05, ***p < 0.001, Student’s t test. All values represent mean ± SEM.