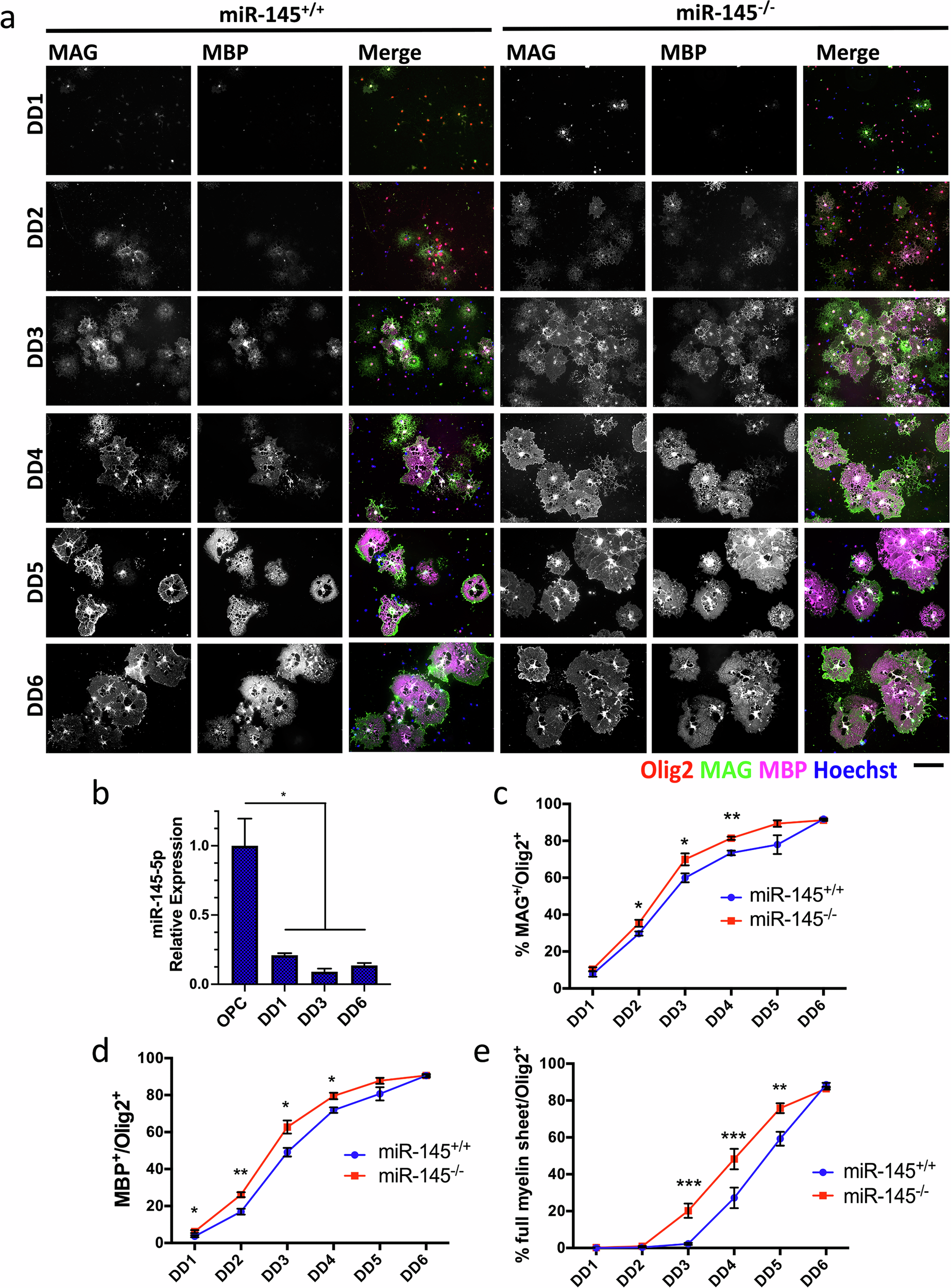
Fig. 2: Loss of miR-145 accelerates OL differentiation in vitro.

a Fluorescence micrographs of primary miR-145+/+ (left panels) and miR-145–/– (right panels) primary mouse oligodendrocytes (OLs) at differentiation day 1 (DD1), DD2, DD3, DD4 DD5 and DD6. Cells labelled for Olig2 (red), MAG (green in merge), MBP (magenta in merge) and counterstained with Hoechst. Scale bar = 100 μm. b Relative expression of miR-145-5p in Oli-Neu immortalized mouse oligodendrocyte progenitor cells (OPCs) and OLs at DD1, DD3 and DD6. Analysed by ΔΔCt, normalized to snU6. N = 4, *p < 0.05, one-way ANOVA with Tukey’s post hoc. Quantifications of % MAG+/Olig2+ (c), % MBP+/Olig2+ (d) and % full myelin sheet/Olig2+ cells at DD1-DD6 (e). N = 3–4, *p < 0.05, **p < 0.01, ***p < 0.001, multiple t-tests of two-way ANOVA using Holm-Sidak method. All values represent mean ± SEM.