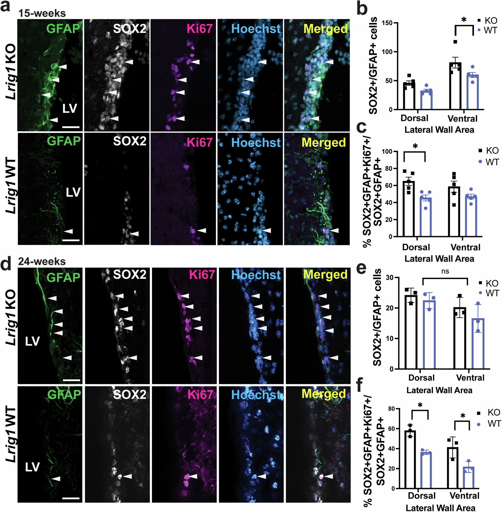
Fig. 1: Lrig1 KO results in increased proliferation of NSCs in the V-SVZ.

a Immunostaining of the lateral wall of 15-week old Lrig1 KO and WT mice for GFAP, SOX2, Ki67 and merged with Hoechst to label nuclei. Sox2/GFAP-double positive cells allows identification of NSCs. Ki67/SOX2/GFAP-triple positive cells represent proliferating NSCs. Arrowhead indicate triple positive cells. Quantification of the number of SOX2/GFAP-double positive NSCs (b) and proportion of proliferating Ki67-positive NSCs (c) along the dorsal and ventral portions of the lateral wall in 15-week old Lrig1 KO and WT mice. d Immunostaining of the lateral wall of 24-week old Lrig1 KO and WT mice for GFAP, SOX2, Ki67 and Merged with Hoechst. Quantification of the number of SOX2/GFAP-double positive NSCs (e) and proportion of proliferating Ki67-positive NSCs (f) along the dorsal and ventral portions of the lateral wall in 24-week old Lrig1 KO and WT mice. Scale bars represents 25 µm. Error bars indicate S.E.M. For (a–c, N = 5 per group, and for d–f, N = 3 per group. Source data for graphs are included in Supplementary Data 2.