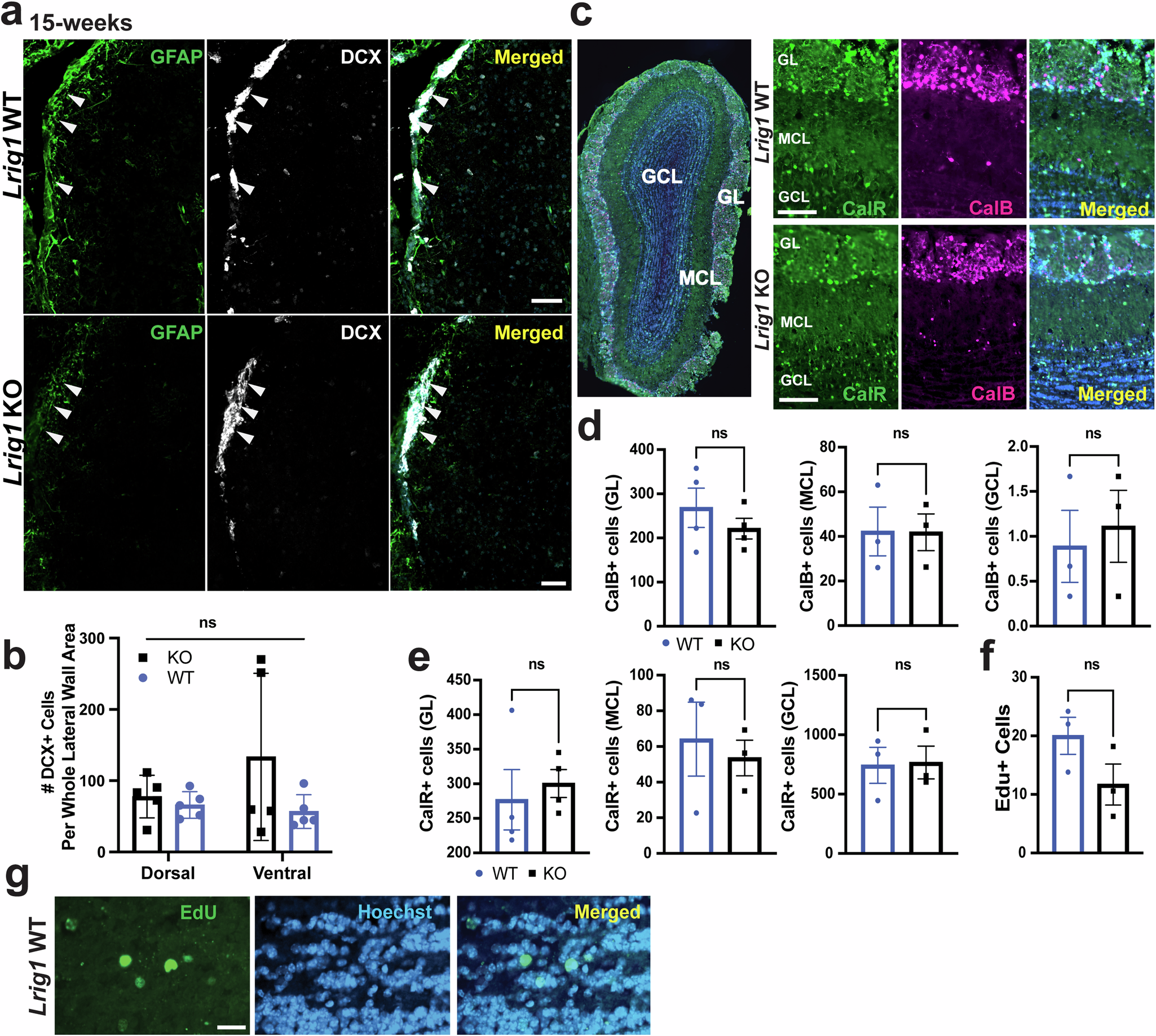
Fig. 2: Enhanced proliferation in the context of Lrig1 KO does not impact neuronal progeny.

a Immunostaining of coronal sections through the lateral ventricle of 15-week old Lrig1 KO and WT mice for DCX to mark new-born neurons/neuroblasts and GFAP to label ventricular cells merged with Hoechst. b Quantification of the number of DCX-positive cells in the dorsal and ventral portions of the lateral wall. c Representative immunostaining of Olfactory Bulb (OB) sections with antibodies for Calretinin (CalR) and Calbindin (CalB) and merged with Hoechst at low magnification (left, indicating the Granule Cell Layer (GCL), the Mitral Cell Layer (MCL) and the Glomerular Layer (GL)) and at high magnification (right) from Lrig1 and KO mice. d Quantification of the number of CalB-positive cells in each of the granule cell (GCL), mitral cell (MCL) or glomerular layers (GL), (e) Quantification of the number of CalB-positive cells in the GCL, MCL and GL of the OB. f, g Quantification of the number of EdU-positive cells in the olfactory bulb (f) and representative staining of EdU-positive cells with Hoechst from an Lrig1 WT brain. Scale bars represent 50 µm for (a), 100 µm for (c) and 20 µm for (g). Error bars represent S.E.M. For (a, b, N = 5 per group and for c–f, N = 3 per group. Source data for graphs are included in Supplementary Data 2.