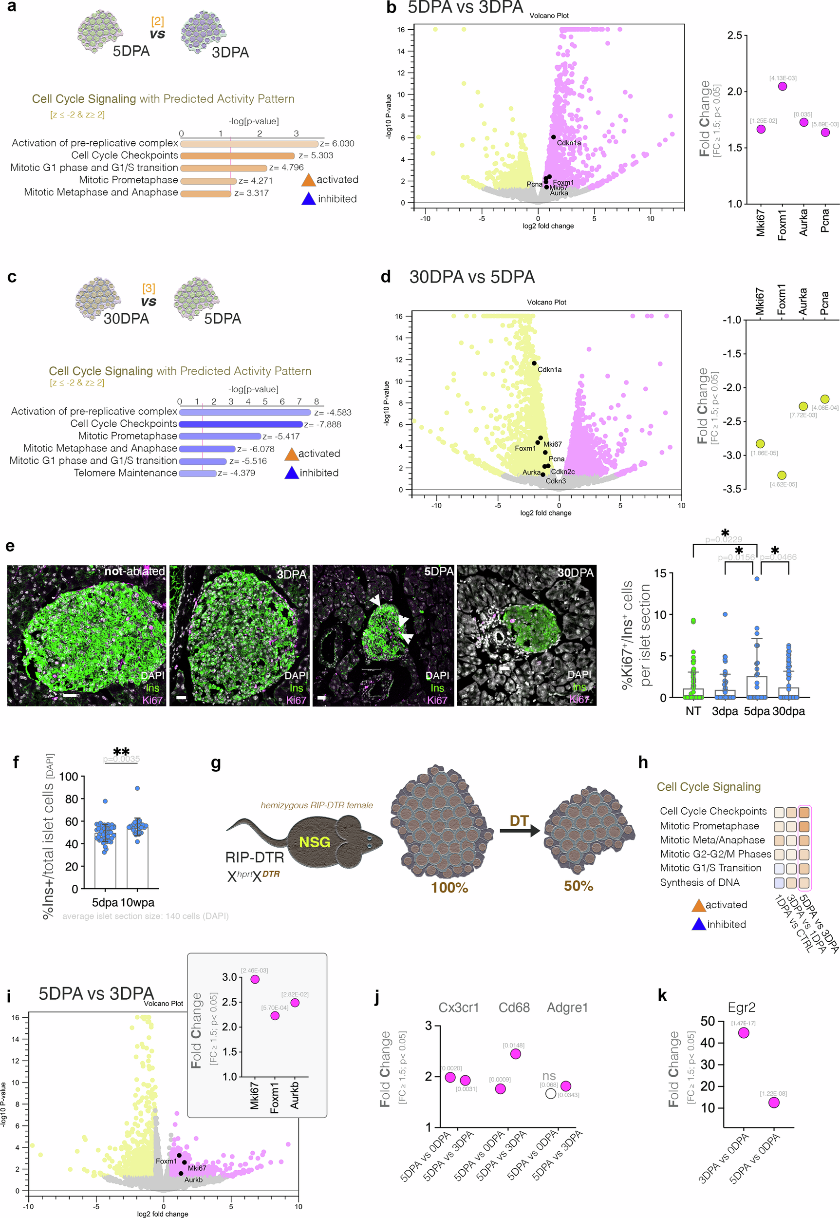
Fig. 3: Assessment of the proliferation activity in the surviving beta-cells.

a Predicted activity of the cell cycle signaling pathways between 5 and 3DPA (z-score ≤ -2 [inhibited, blue], z-score ≥ 2 [activated, orange]). b Volcano plot and graph displaying the observed upregulation of proliferation markers in 5 DPA as compared to 3 DPA, p-values are listed above bar. c Predicted regulation of cell cycle signaling pathways between 30 and 5 DPA (z-score ≤ -2 [inhibited, blue], z-score ≥ 2 [activated, orange]). d Volcano plot and graph displaying the observed downregulation of proliferation markers at 30 DPA compared to 5 DPA, p-values are listed above bar. e Representative immunofluorescence images of DAPI (white), insulin (green) and Ki67 (magenta) (scale bar – 20 μm) and graph displaying the quantification of Ki67+Ins+ cells per islet section (mean ± SEM, one-way ANOVA; N = 3 mice, an average of 68 islet sections were counted per condition, arrowheads at 5DPA point at Ki67+ cells). f Procentage of Ins+ cells from total islet cells (DAPI) (unpaired t-test with Welch’s correction; an average of 30 large size-similar islets (an average of 140 cells/islet section) were counted per condition). Data are represented as mean ± SEM. g Schematic illustration of the moderate ablation set-up in the immunodeficient RIP-DTR hemizygous NSG female mice. h Comparison analysis depicting the activity pattern of cell cycle pathways in moderately ablated NSG mice over the first five days post ablation (1, 3 and 5 DPA) (z-score ≤ -2 [inhibited, blue], z-score ≥ 2 [activated, orange]). i Volcano plot and graph displaying the observed regulation of proliferation markers when comparing islets from NSG mice at 5 DPA and 3 DPA, p-values are listed above bar. j Graph displaying the observed regulation of macrophage markers between 5 DPA and 0 DPA as well as 5 DPA and 3 DPA in NSG mice, p-values are listed above bar. k Graph displaying the observed regulation of the M2 macrophage marker Egr2 between 3 DPA and 0 DPA as well as 5 DPA and 0 DPA in NSG mice, p-values are listed above bar.