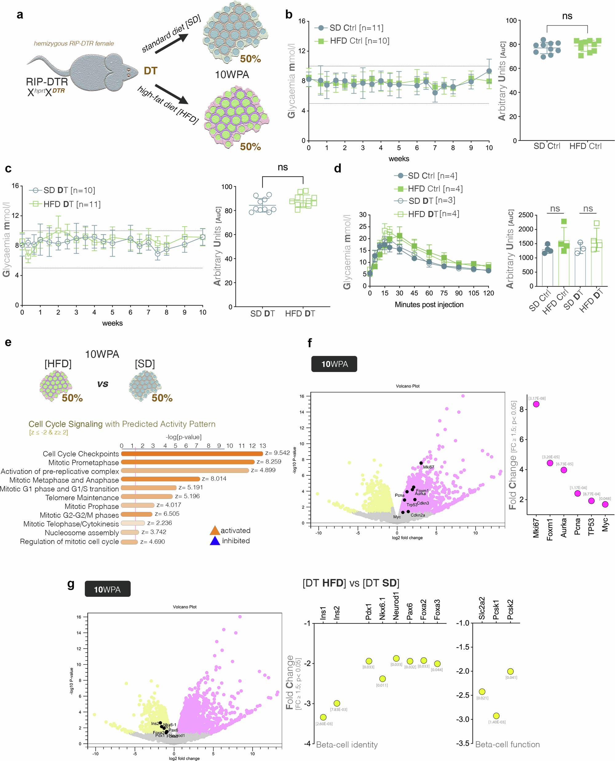
Fig. 4: Assessment of the compound stress from diet and partial beta-cell loss on the compensatory mechanisms.

a Schematic illustration of the combinatorial treatment between moderate DT ablation and dietary stress (HFD – high fat diet, SD - control synthetic diet). b Glycaemic curves tracking control mice over a 10-week period on either HFD or SD, with accompanying AuC comparisons (Welch’s corrected T test). c Glycaemic curves tracking DT-ablated mice over a 10-week period on either HFD or SD, with accompanying AuC comparisons (Welch’s corrected T test). d Graphs depicting results of IPGTT at 10 WPA in DT-ablated and control mice under RC (n = 3 DT, n = 4 CTRL) and HFD regimen (n = 4 DT, n = 4 CTRL) as well as their respective AuCs. All data (b–d) are represented as mean ± SEM. e Predicted activity pattern of cell cycle pathways in HFD or SD treated cohorts (z-score ≤ -2 [inhibited, blue], z-score ≥ 2 [activated, orange]. f Volcano plot and graph displaying the observed upregulation of proliferation markers and cell cycle regulators when comparing mice fed on HFD or SD, p-values are listed above bar. g Volcano plot and graph displaying the observed downregulation of beta-cell identity and functionality genes when comparing islets from mice fed with HFD or SD, p-values are listed below bar.