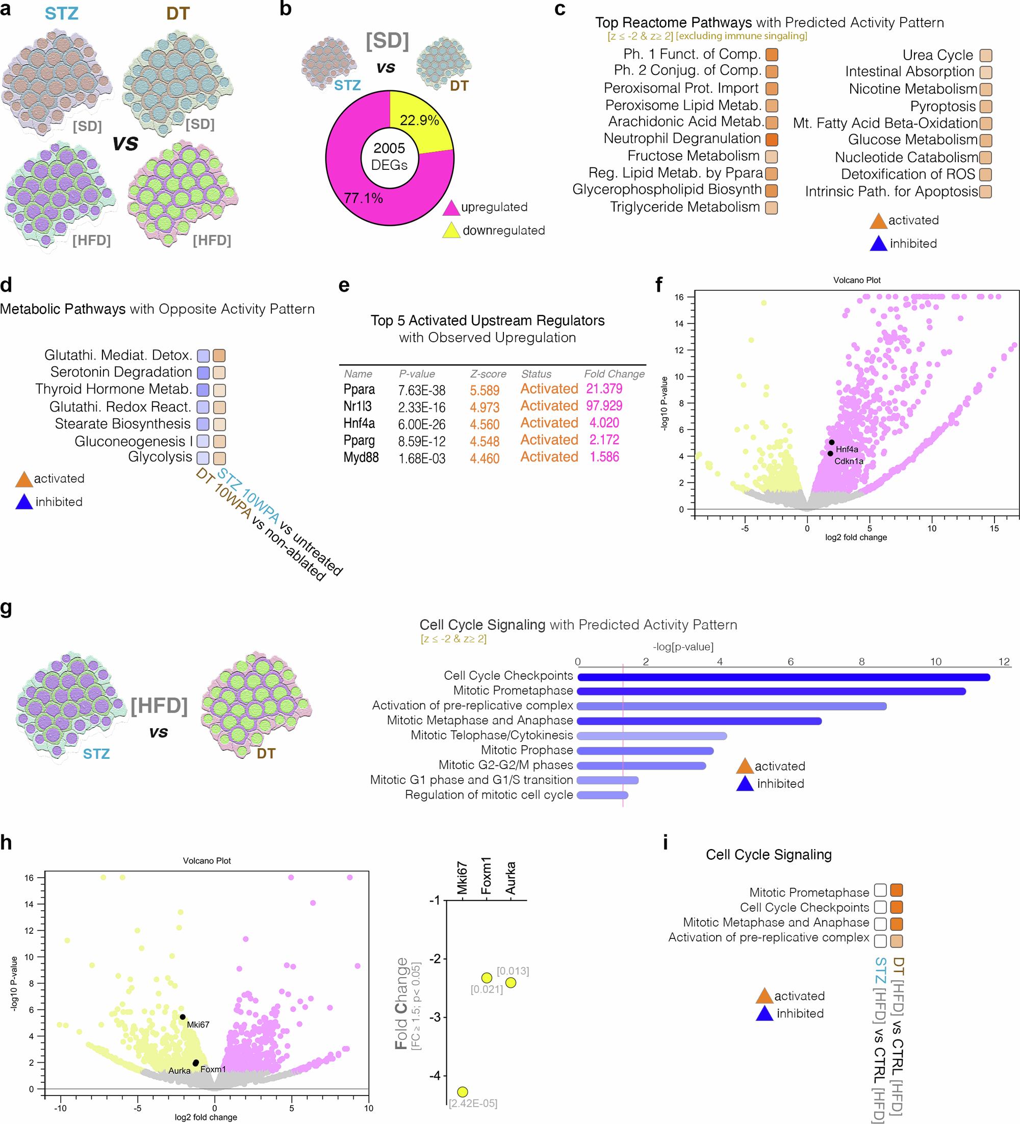
Fig. 6: Direct comparison between STZ- and DT- moderately ablated islets exposed to either HFD or SD.

a Illustration of the comparisons between ablated islet from mice fed either on SD or HFD. b Pie-chart illustrating the number of DEGs (FC ≥ 1.5, p < 0.05) and their regulation between STZ- and DT- ablation on mice exposed to SD. c Top predicted Reactome pathways with predicted activity pattern (z-score ≤ -2 [inhibited, blue], z-score ≥ 2 [activated, orange]) excluding immune pathways) between STZ- and DT-ablated islets from mice fed SD. d Comparison pathway analysis of the DEGs characterizing the DT-ablated and STZ-ablated islets at 10 WPA compared to their respective unablated control (z-score ≤ -2 [inhibited, blue], z-score ≥ 2 [activated, orange]). e Table of predicted activated top upstream regulators with observed upregulation characterizing the direct comparison between STZ- and DT treated islets in mice fed with SD. f Volcano plot between STZ- and DT treated islets in SD fed mice exhibiting the significant upregulation of Cdkn1a and Hnf1a (g) Predicted activity pattern for cell cycle signaling pathways when comparing STZ- and DT treated islets from mice fed HFD (z-score ≤ -2 [inhibited, blue], z-score ≥ 2 [activated, orange]). h Volcano plot and graph displaying the observed regulation of proliferation markers when comparing islets from STZ- or DT-treated islets of mice exposed to HFD. i Comparison pathway analysis of the cell cycle signaling predicted activity pattern between STZ- or DT-treated islets exposed to HFD normalized on their respective controls (z-score ≤ -2 [inhibited, blue], z-score ≥ 2 [activated, orange]).