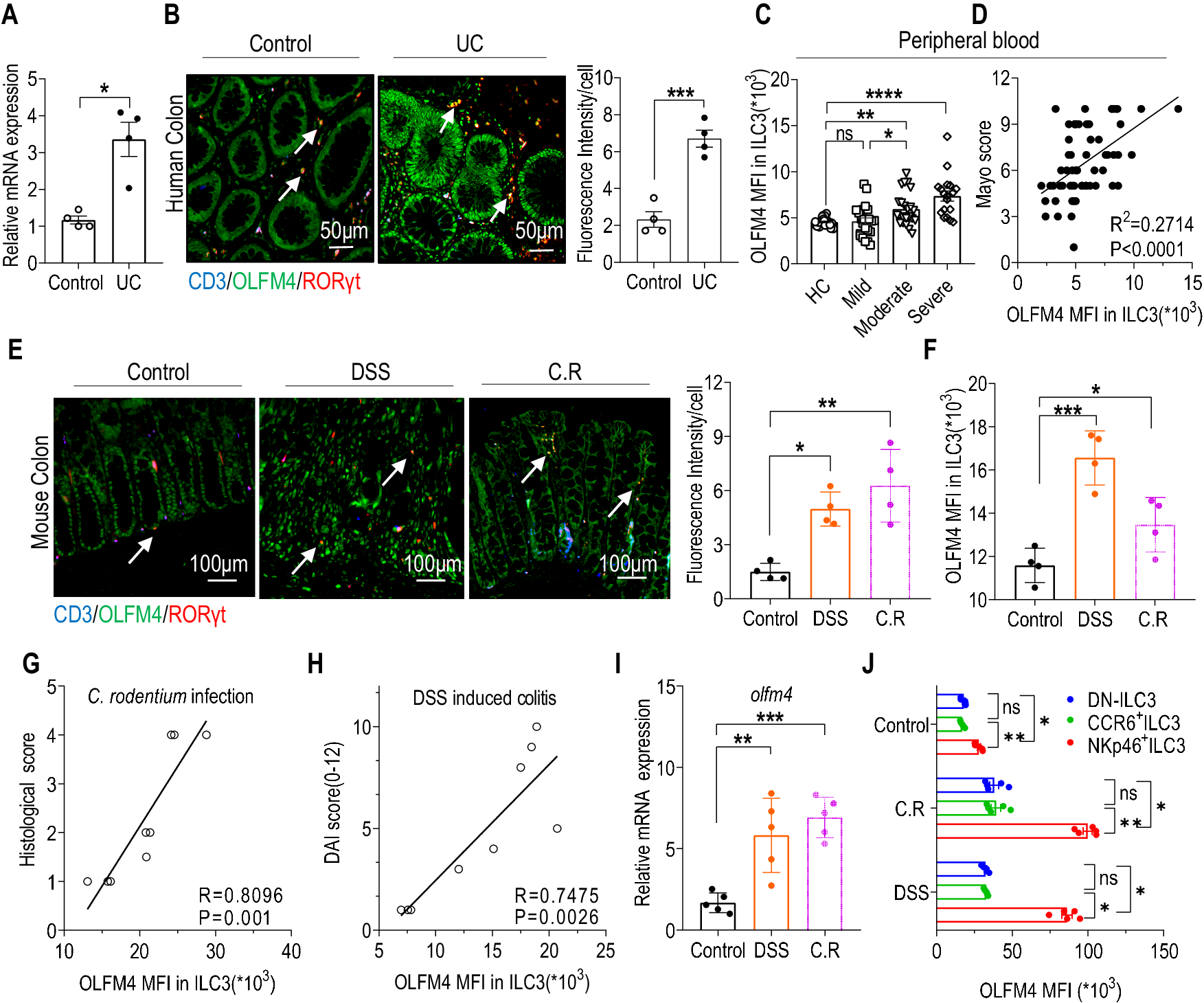
Fig. 1: OLFM4 is highly expressed in murine and human intestinal ILC3.
From: OLFM4 modulates intestinal inflammation by promoting IL-22+ILC3 in the gut

A mRNA expression level of OLFM4 in mucosal ILC3 of UC patients compared to control (n = 4). B Immunofluorescence staining of OLFM4 in human colon tissues (left) and statistical results of fluorescence intensity per cell (right). The white arrowhead indicates CD3-OLFM4+RORγt+ cells (bar, 50 µm). C OLFM4 expression level in ILC3 from peripheral blood of heathy control (n = 29), UC patients of mild grade (n = 23), moderate grade (n = 23) and severe grade (n = 18). D Correlation analysis of OLFM4 MFI in ILC3 from peripheral blood and Mayo scores in 64 UC patients. E Immunofluorescence staining of OLFM4 and RORγt in mouse colon tissue under DSS-induced colitis and C. rodentium infection in mice (left) and statistical results of fluorescence intensity per cell (right). The white arrowhead indicates CD3−OLFM4+RORγt+ cells (bar, 100 µm). F OLFM4 expression levels in ILC3 from colonic LPMCs of DSS-induced colitis, and C. rodentium infection mouse model (n = 4). G Correlation analysis between OLFM4 MFI in ILC3 of LPMCs and histological scores under C. rodentium infection in mice (n = 9). H Correlation analysis between OLFM4 MFI in ILC3 of LPMCs and DAI (Disease Activity Index) score (0-12) under DSS-induced colitis model (n = 9). I mRNA level of Olfm4 in ILC3 sorted from colonic LPMCs of DSS-induced colitis, and C. rodentium infection models (n = 5). J OLFM4 expression levels in ILC3 subsets from colonic LPMCs of C. rodentium infection and DSS-induced colitis mouse model (n = 5). Data are presented as mean ± SEM, and statistical significance was determined using two-tailed unpaired Student’s t-tests (A, B, E, F, I) or one-way ANOVA (C, J), the relevance of the two variables was measured using correlation analysis (D, G, H). ns, not significant; *P < 0.05; **P < 0.01; ***P < 0.001. The experiments were performed three times (at least three replicates).