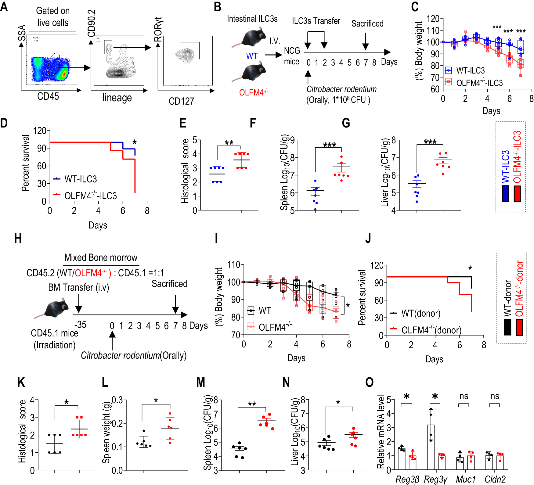
Fig. 3: OLFM4 exerts direct effects on the progression of intestinal inflammation by modulating immune cells.
From: OLFM4 modulates intestinal inflammation by promoting IL-22+ILC3 in the gut

A Flow sorting strategy of ILC3. Purified ILC3s (Lineage−CD45lowCD90high) from OLFM4−/− or WT mice. B The experimental scheme. Purified ILC3s were adoptively transferred into Rag2−/− Il2rγ−/− (NCG) mice at 0 and 2 dpi. NCG mice were orally inoculated with 1 × 108 CFU of C. rodentium. Samples were harvested on day 7 post-infection. Data are pooled from two independent experiments (n = 7). C Body weights of infected mice are plotted as the percentage of initial body weight (n = 7). D Survival rates between indicated mice at 7dpi. E Histological score of the colon at 7 dpi (n = 7). F–G Pathogen counts in indicated tissues at 7 dpi (n = 7). H The experimental scheme of a bone marrow transplantation (BMT) experiment. The bone marrow cells from WT (CD45.2) and OLFM4−/− (CD45.2) were mixed in a 1:1 ratio, and 10^7 mixed cells were injected via the tail vein into CD45.1 recipient mice that had been subjected to irradiation (900 cGy) to deplete their hematopoietic stem cells. After 30 days of hematopoietic reconstruction, mice were orally inoculated with 1 × 108 CFU of C. rodentium. Samples were harvested on day 7 post-infection. I Percentage of the initial weight during colitis (n = 5). J Survival rates of indicated mice at 7dpi. K Histological score of the colon at 7 dpi (n = 6). L Spleen weight of indicated mice after C. rodentium infection (n = 6). Log10 CFU of C. rodentium in (M) spleen and (N) liver (n = 6). O mRNA levels of Reg3b, Reg3g, Muc1, and Cldn2 in colon tissues (n = 4). Data are presented as mean ± SEM, and statistical significance was determined using a two-tailed unpaired Student’s t-test (C, E–G, I, K–O). Kaplan–Meier analysis and survival curves were performed for survival analysis (D, J). ns, not significant; *P < 0.05; **P < 0.01; ***P < 0.001. The experiments were performed three times (at least three replicates).