Fig. 4: OLFM4 deficiency ameliorates inflammation induced by anti-CD40 antibody.
From: OLFM4 modulates intestinal inflammation by promoting IL-22+ILC3 in the gut

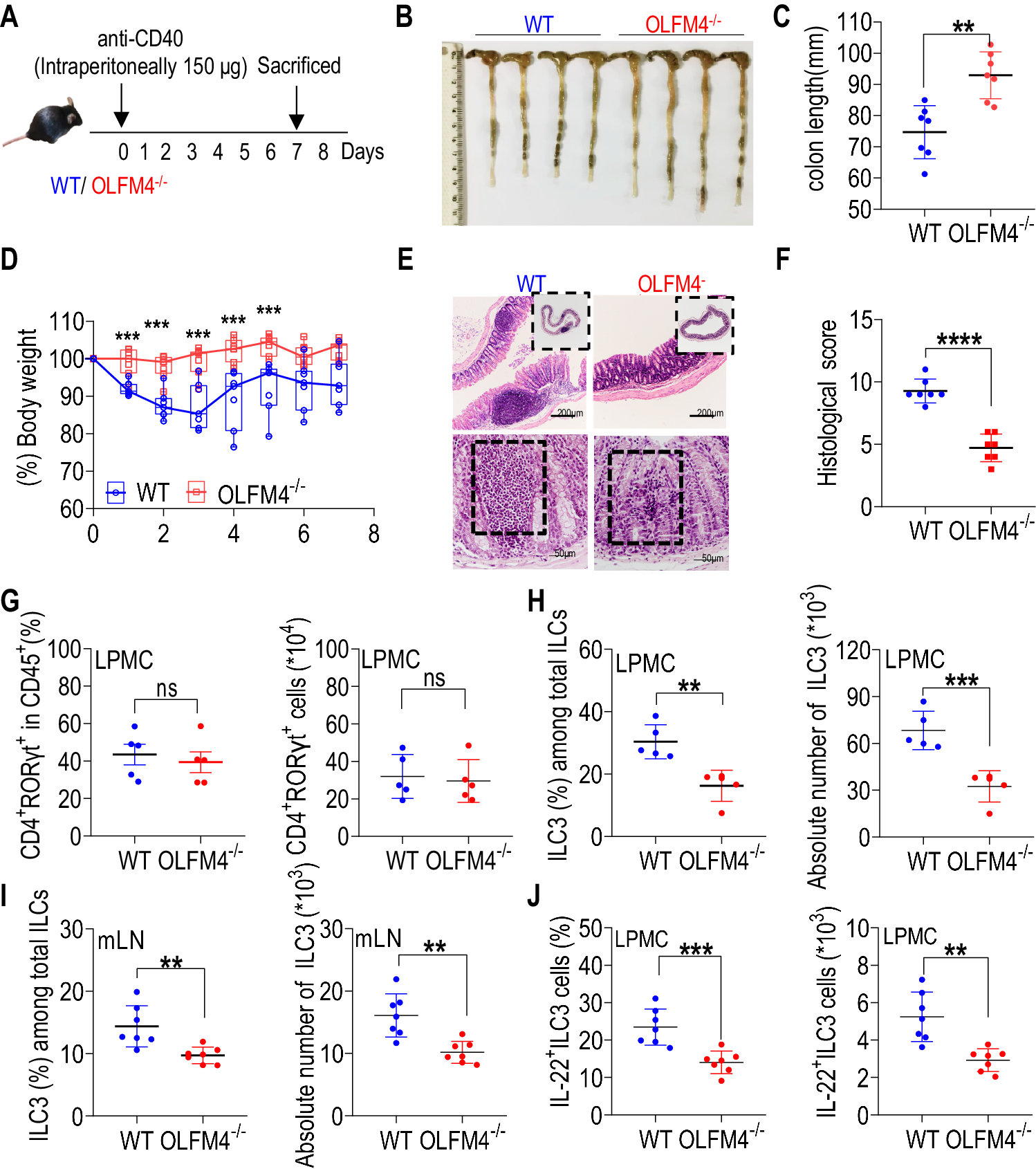
A The experimental scheme of anti-CD40 antibody mouse model (B) Colitis images and (C) colon length of anti-CD40-treated mice (n = 7). D Weights are shown as a percentage of the initial weight of mice after treatment with anti-CD40 antibody. E Representative H&E-stained sections (scale bars: 200 μm, upper; 50 μm, lower) and (F) histological scores of the colon from anti-CD40-treated mice (n = 7). G Statistical results of proportion and absolute numbers of CD4+RORγt+ cells (n = 5). H statistical results of the proportion and absolute numbers of ILC3 in LPMCs (n = 5). I Statistical results of the proportion and absolute numbers of ILC3 in mLN (n = 7). J Statistical results of the proportion and absolute numbers of IL-22-expressing ILC3 (n = 7). Data are presented as mean ± SEM, and statistical significance was determined using a two-tailed unpaired Student’s t-test (C, D, F–J). ns, not significant; *P < 0.05; **P < 0.01; ***P < 0.001. The experiments were performed three times (at least three replicates).