Fig. 5: OLFM4ΔRORc mice modulates intestinal inflammation.
From: OLFM4 modulates intestinal inflammation by promoting IL-22+ILC3 in the gut

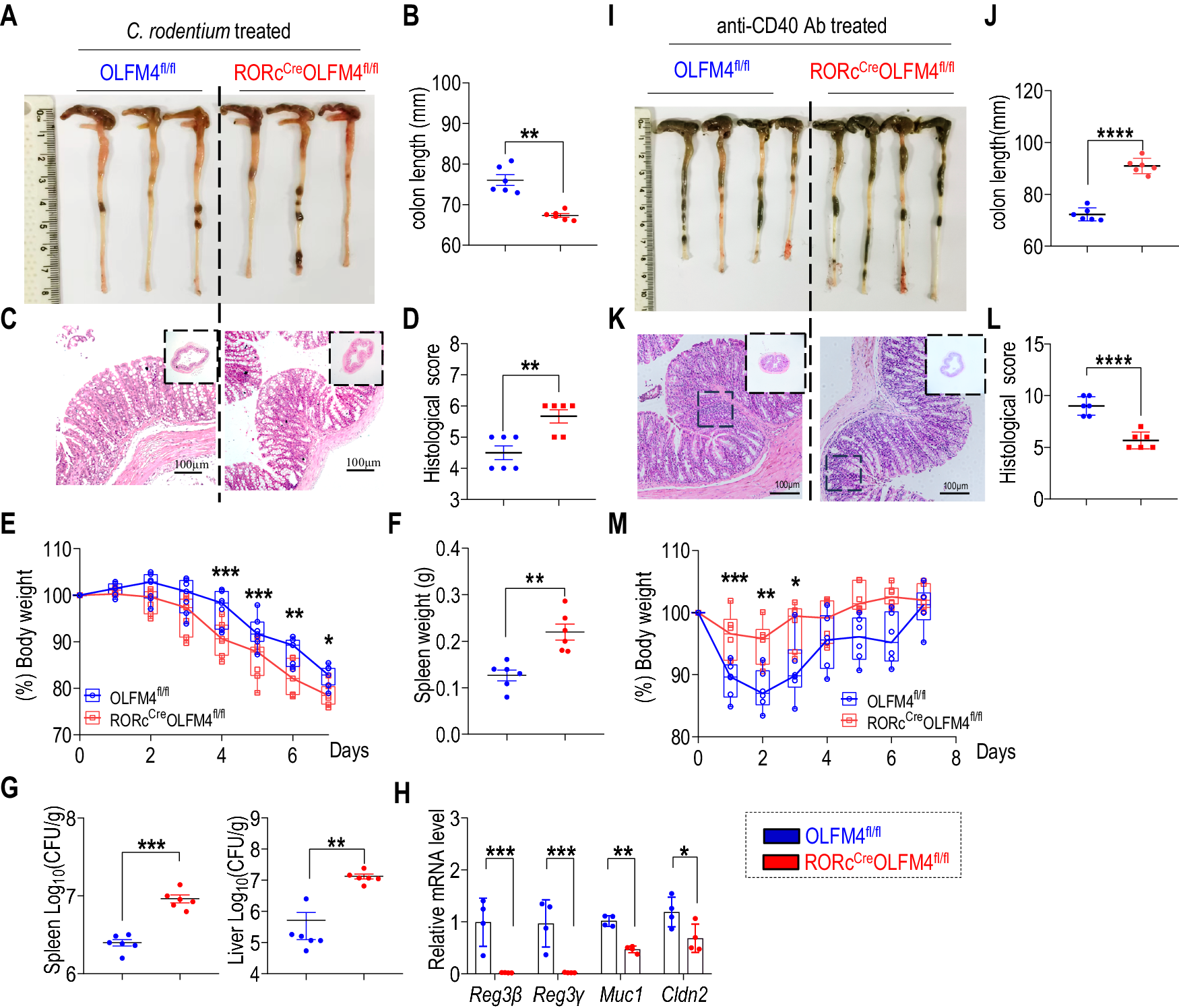
A Representative colitis images and (B) colon lengths of OLFM4fl/fl and OLFM4ΔRORc mice under C. rodentium infection (n = 6). C Representative H&E-stained sections (bars: 100 μm) of the colon. D Colonic histopathology scores at 7dpi (n = 6). E Weights are shown as a percentage of the initial weight of mice (n = 6). F Statistical results of spleen weights at 7 dpi (n = 6). G Log10 CFU of C. rodentium in spleen and liver tissues (n = 6). H mRNA levels of Reg3b, Reg3g, Muc1 and Cldn2 in colon tissues from indicated mice (n = 4). I Colitis images and (J) colon length of anti-CD40-treated indicated mice (n = 6). K Representative H&E-stained sections (scale bars: 100 μm) and (L) histological scores of the colon from anti-CD40-treated indicated mice (n = 6). M Weights are shown as a percentage of the initial weight of indicated mice after treatment with anti-CD40 antibody. Data are presented as mean ± SEM, and statistical significance was determined using a two-tailed unpaired Student’s t-test (B, D, E–H, J, L, M). ns, not significant; *P < 0.05; **P < 0.01; ***P < 0.001. The experiments were performed three times (at least three replicates).