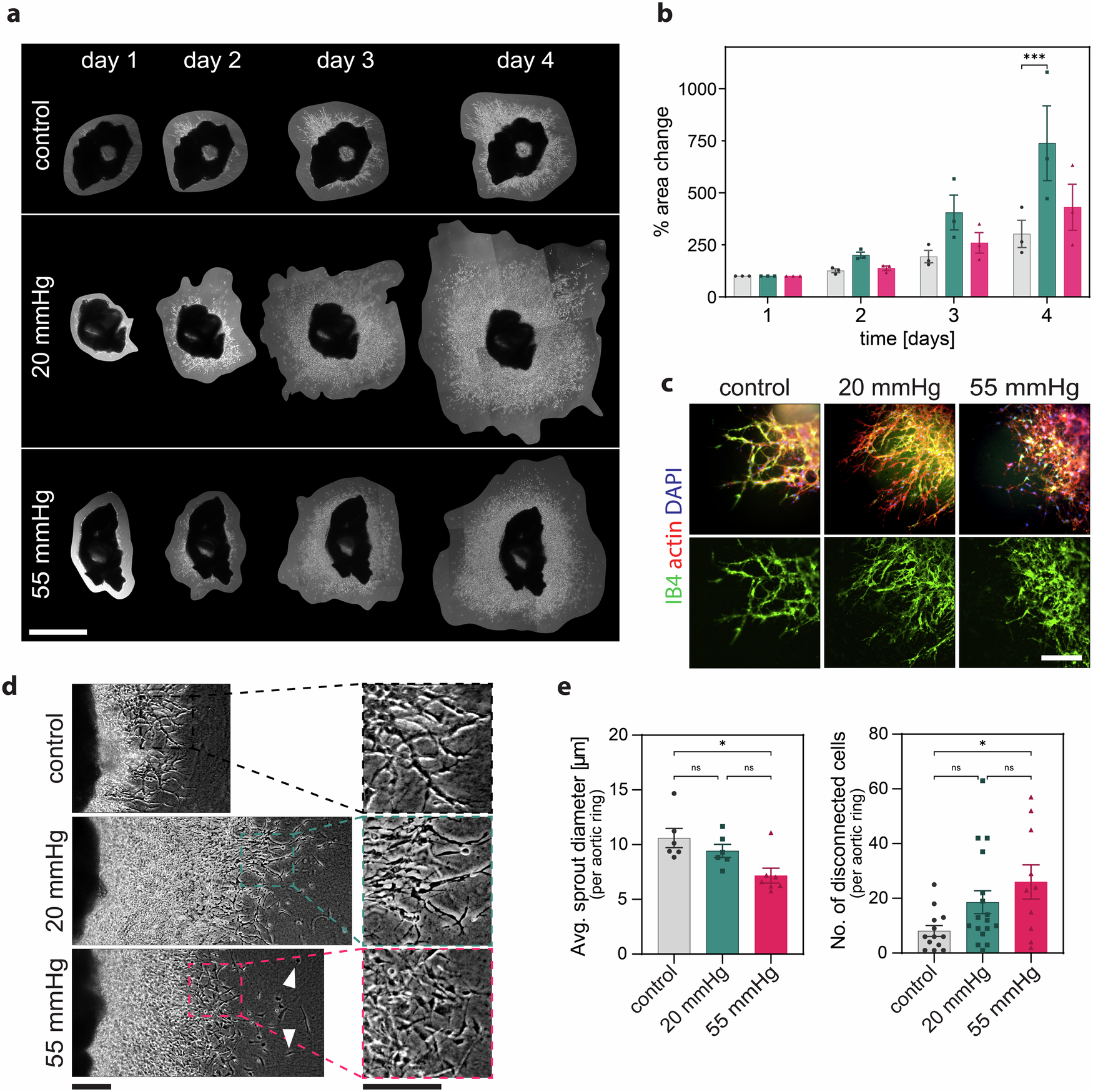
Fig. 2: Characterization of endothelial sprouting under hydrostatic pressure.

a Light microscope images of mouse aortic rings over time. b Quantification of sprout area growth over 4 days. N = 3 independent mouse experiments, n = 3 aortic rings per experiment. c Widefield z-projection images of aortic rings. Isolectin B4 (IB4, green) stains endothelial sprouts, actin (red), 4’,6-diamidin-2-phenylindol (DAPI, blue). d Light microscope images of sprouts and disconnected cells (white arrows) after 4 days of pressure application. e Quantification of sprout diameter and of invasive cells disconnected from sprouts. N ≥ 6 aortic rings per group. Data information: Graphs show mean ± s.e.m., ns = non-significant; *p < 0.05, ***p < 0.001 (b) 22 two-way ANOVA with Tukey’s post-hoc test, (e) Kruskal-Wallis test. Scale bars: (a) 1000 μm, (c) 23 110 μm, (d) 100 μm.