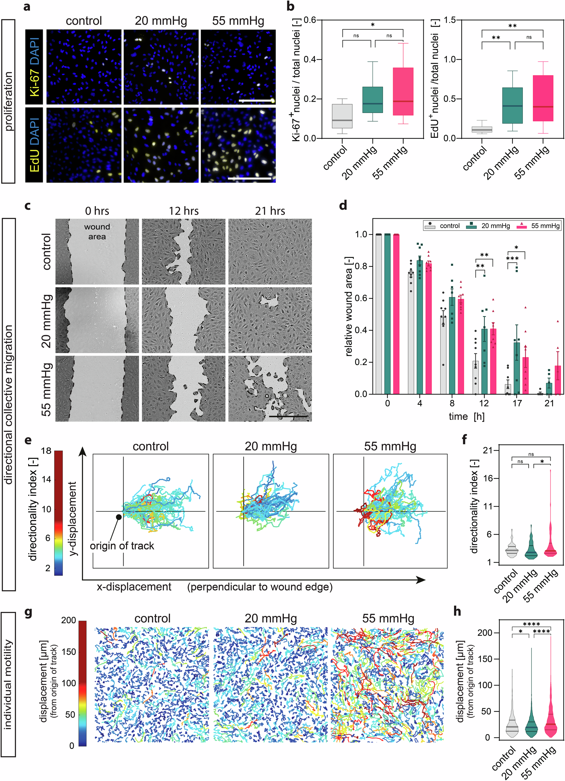
Fig. 3: Proliferation, directional collective migration, and individual motility are modified under microvascular hydrostatic pressure.

a Representative confocal z-projection images of HUVEC monolayers after 24 h under pressure. Ki-67- (upper panels) and EdU-positive-nuclei (lower panel) stain proliferating cells. DAPI counterstains the total number of nuclei. b Quantification of Ki-67- (left panel) and EdU-positive nuclei (right panel) in HUVEC monolayers after 24 h under pressure, N = 3 independent experiments, n ≥ 9 analysed fields of view per group. c Representative light microscopy images of wound healing assay over time after pressure application. d Quantification of wounded area over 21 h of assay. N = 3 independent experiments, n = 2−3 analysed fields of view per group. e Tracks of the trajectories of individual cells at the wound leading edge over 21 h. f Quantification of directionality index. N = 3 independent experiments, n ≥ 43 analysed tracks per condition pooled from 3 wounds per group. g Tracks of individual cell trajectories within mature monolayers over 22 h. h Quantification of cell displacement of individual tracks. N = 3 independent experiments, n ≥ 1230 analysed tracks per condition. Data information: (b) Graphs show median and 25th to 75th percentile, whiskers indicate min and max values. ns = non-significant; *p > 0.05, **p < 0.01. Kruskal-Wallis test; (d) Graphs show mean ± s.e.m. *p < 0.05, **p < 0.01, ***p < 0.001; for each timepoint two-way ANOVA with Tukey’s post-hoc test. f, h Lines in violin plots show median and quartiles. *p < 0.05, ****p < 0.0001; Kruskal-Wallis test. Scale bar (a): 300 μm, (c): 400 μm.