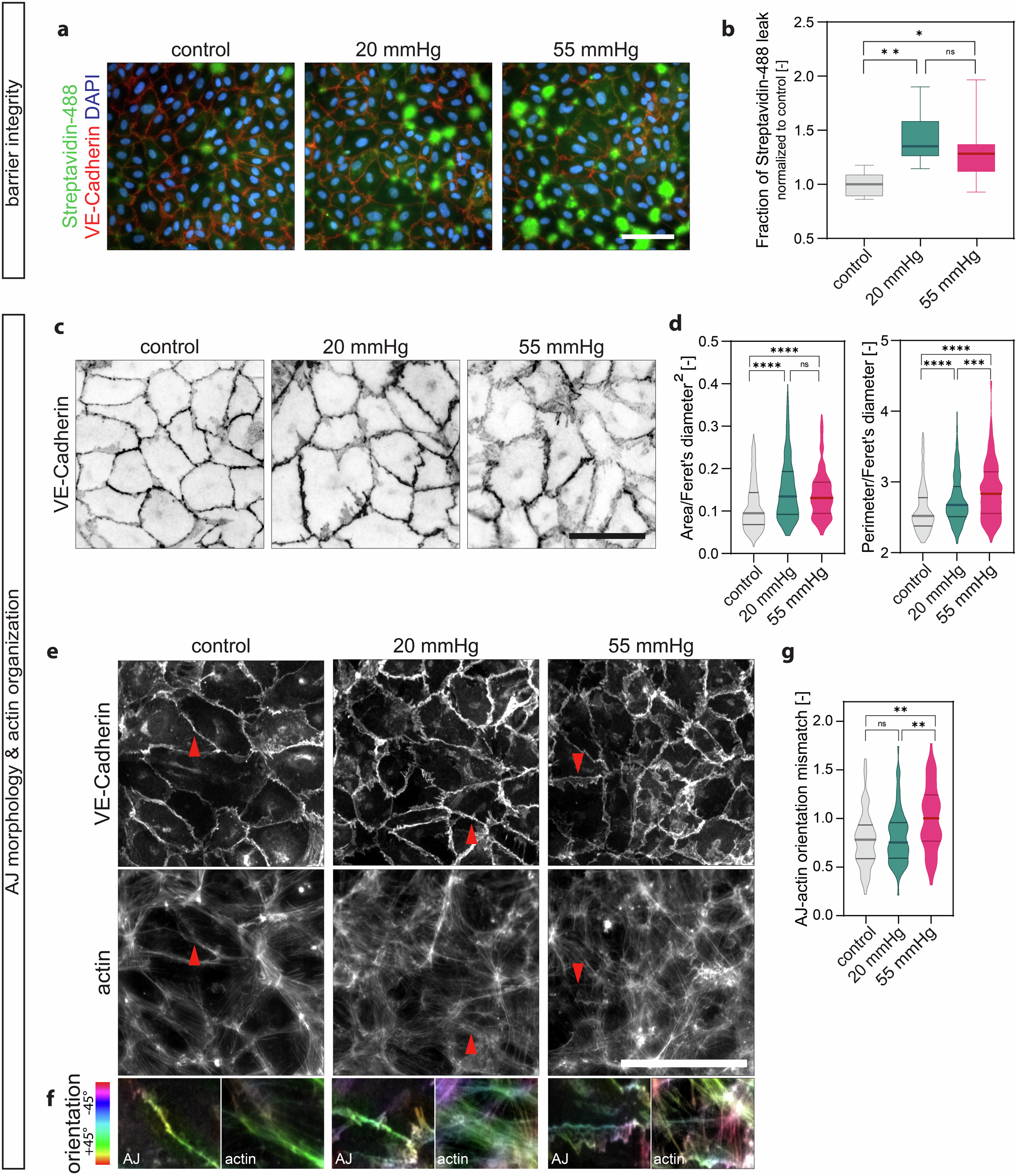
Fig. 4: Monolayer integrity and junctional organization under hydrostatic pressure stimulation.

a Representative immunofluorescence z-projection images of HUVEC monolayers after 24 h 54 showing barrier properties. Green area is the biotin-streptavidin leak, VE-Cadherin (red), Streptavidin-488 (green), DAPI (blue). b Quantification of Biotin-Streptavidin assay, N = 4 independent experiments per group, n = 3 analysed fields of view per condition and experiment. c Inverted representative confocal z-projection images of HUVEC monolayers showing adherens junction morphology (VE-Cadherin). d Shape descriptors of adherens junctions (measured from vertex to vertex normalized by longest distance in the shape (Feret’s diameter)). N = 3 independent experiments per group, n ≥ 248 analysed adherens junctions per condition pooled from 3 fields of view per condition and experiment. e Immunofluorescence z-projection images of HUVEC monolayers after 24 h showing adherens junction (VE-Cadherin) and actin cytoskeleton organization. Red arrows indicate adherens junctions represented in (f). f Representative z-projection images of adherens junction (left) and actin (right) colored according to orientation (see Methods). g Quantification of orientation mismatch of adherens junctions compared to the actin cytoskeleton. N = 3 independent experiments per group, n = 56−76 analysed adherens junctions per condition from 3 fields of view per condition and experiment. Data information: b Graphs show median and 25th to 75th percentile, whiskers indicate min and max values, ns = non-significant, *p < 0.05, **p < 0.01; Kruskal-Wallis test, Dunn’s post-hoc. d, g Lines in violin plots show median and quartiles. ns = non-significant; **p < 0.01, ***p < 0.001, ****p < 0.0001; Kruskal-Wallis test, Dunn’s post-hoc. Scale bars: 100 μm. AJ: adherens junction.