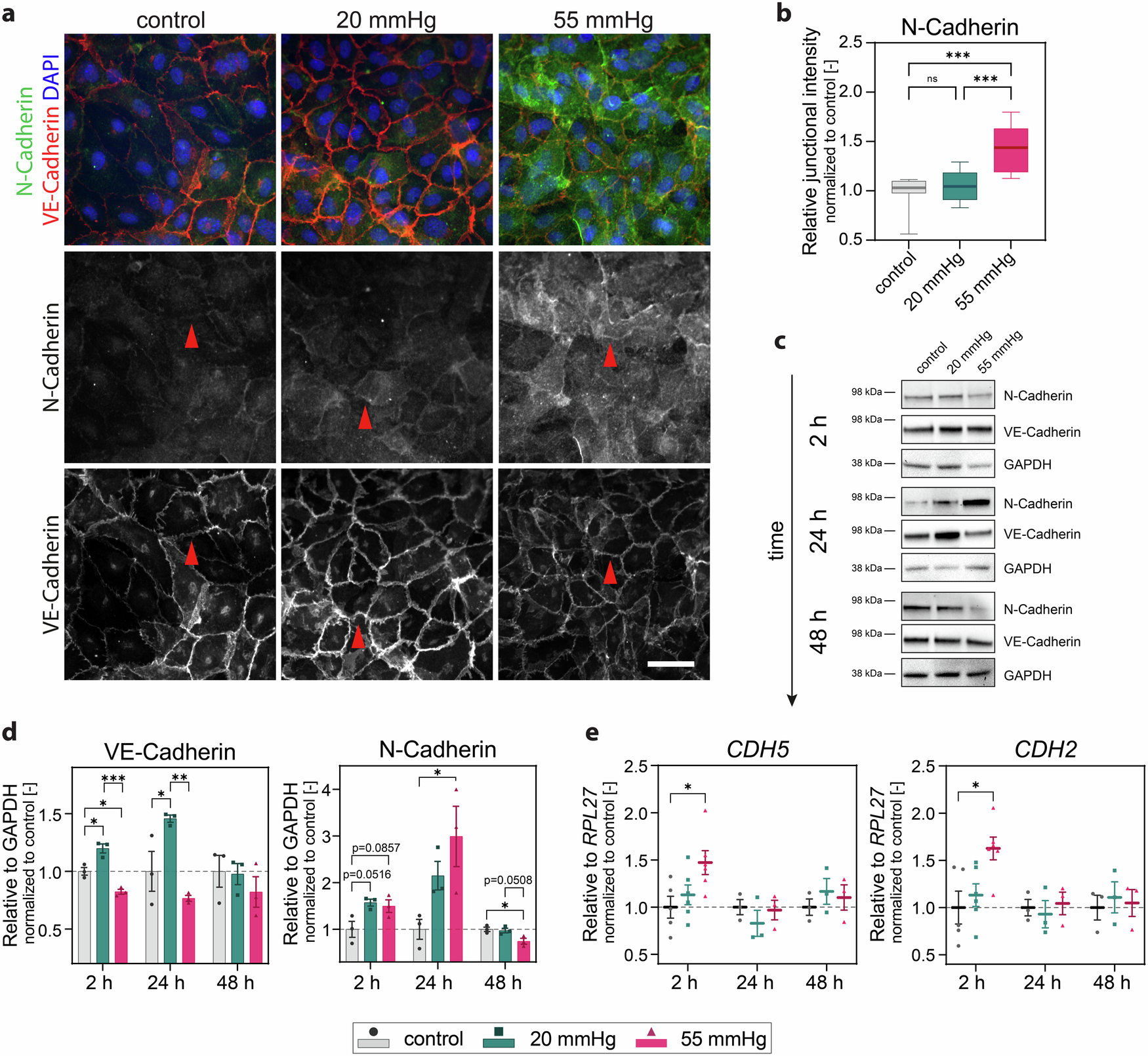
Fig. 5: Hydrostatic pressure stimulation triggers differential cadherin expression.

a Representative widefield z-projection images of monolayers showing cadherin localization. VE-Cadherin (red), N-Cadherin (green), DAPI (blue). Red arrowheads highlight junctions. b Quantification of N-Cadherin fluorescence intensity localized at adherens junctions relative to background after 24 h under pressure. N = 3 independent experiments per group, n = 3−4 analysed fields of view per condition and experiment. c Western blot analysis of N-Cadherin and VE-Cadherin after exposure to pressure for 2 h, 24 h, and 48 h, glyceraldehyde-3-phosphate dehydrogenase (GAPDH) is the loading control. d Densitometry of N-Cadherin and VE-Cadherin protein abundance relative to GAPDH. N = 3 independent experiments per group. e RT-qPCR gene expression analysis of CDH2 (encoding N-Cadherin) and CDH5 (encoding VE-Cadherin) relative to RPL27. N ≥ 3 independent experiments per group. Data information: (b) Graphs show median and 25th to 75th percentile, whiskers indicate min and max values. ns = not significant; ***p > 0.001. Kruskal-Wallis test; (d) Graphs show mean ± s.e.m. Reported are multiplicity adjusted p < 0.1, *p < 0.05, **p < 0.01, ***p < 0.001; for each timepoint two-way ANOVA with Tukey’s post-hoc test.; (e) Graphs show mean ± s.e.m. *p < 0.05; for each timepoint one-way ANOVA with Dunnett’s post-hoc test. Scale bar: 100 μm.